HOME   LIST
‹–   –›

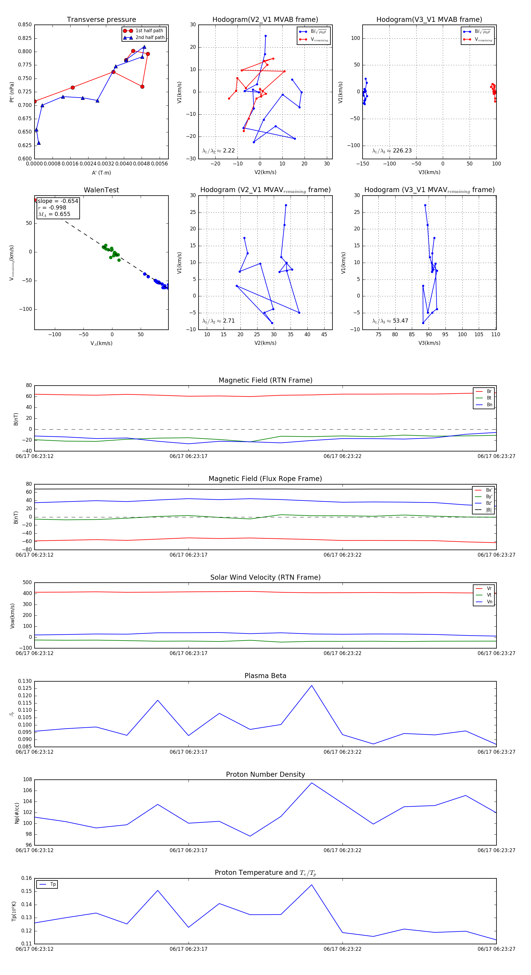
Flux Rope in 2023

Flux Rope Event 2023-06-17 06:23:12 ~ 2023-06-17 06:23:27 (16 seconds)


plot