HOME   LIST
‹–   –›

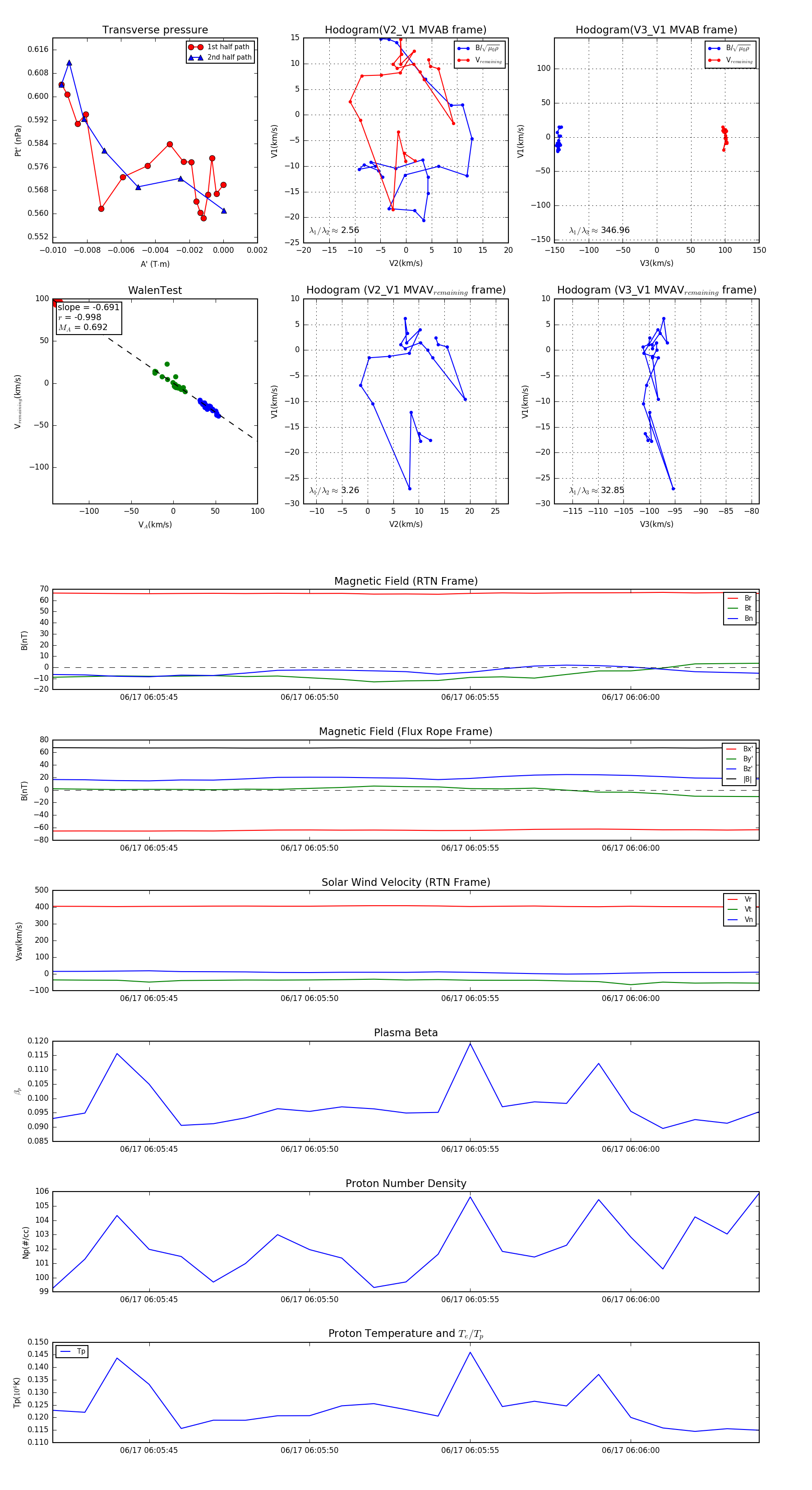
Flux Rope in 2023

Flux Rope Event 2023-06-17 06:05:42 ~ 2023-06-17 06:06:04 (23 seconds)


plot