HOME   LIST
‹–   –›

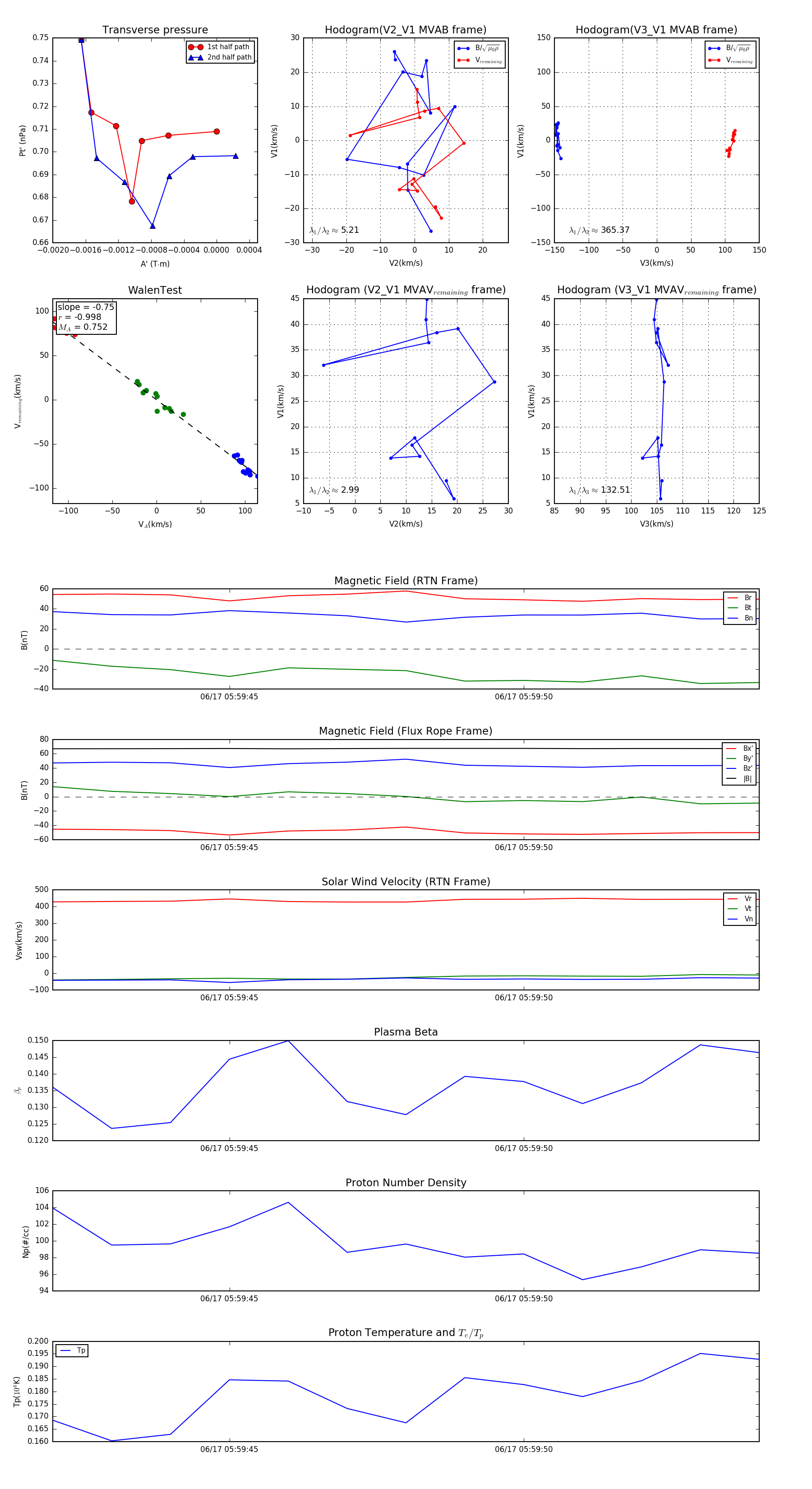
Flux Rope in 2023

Flux Rope Event 2023-06-17 05:59:42 ~ 2023-06-17 05:59:54 (13 seconds)


plot