HOME   LIST
‹–   –›

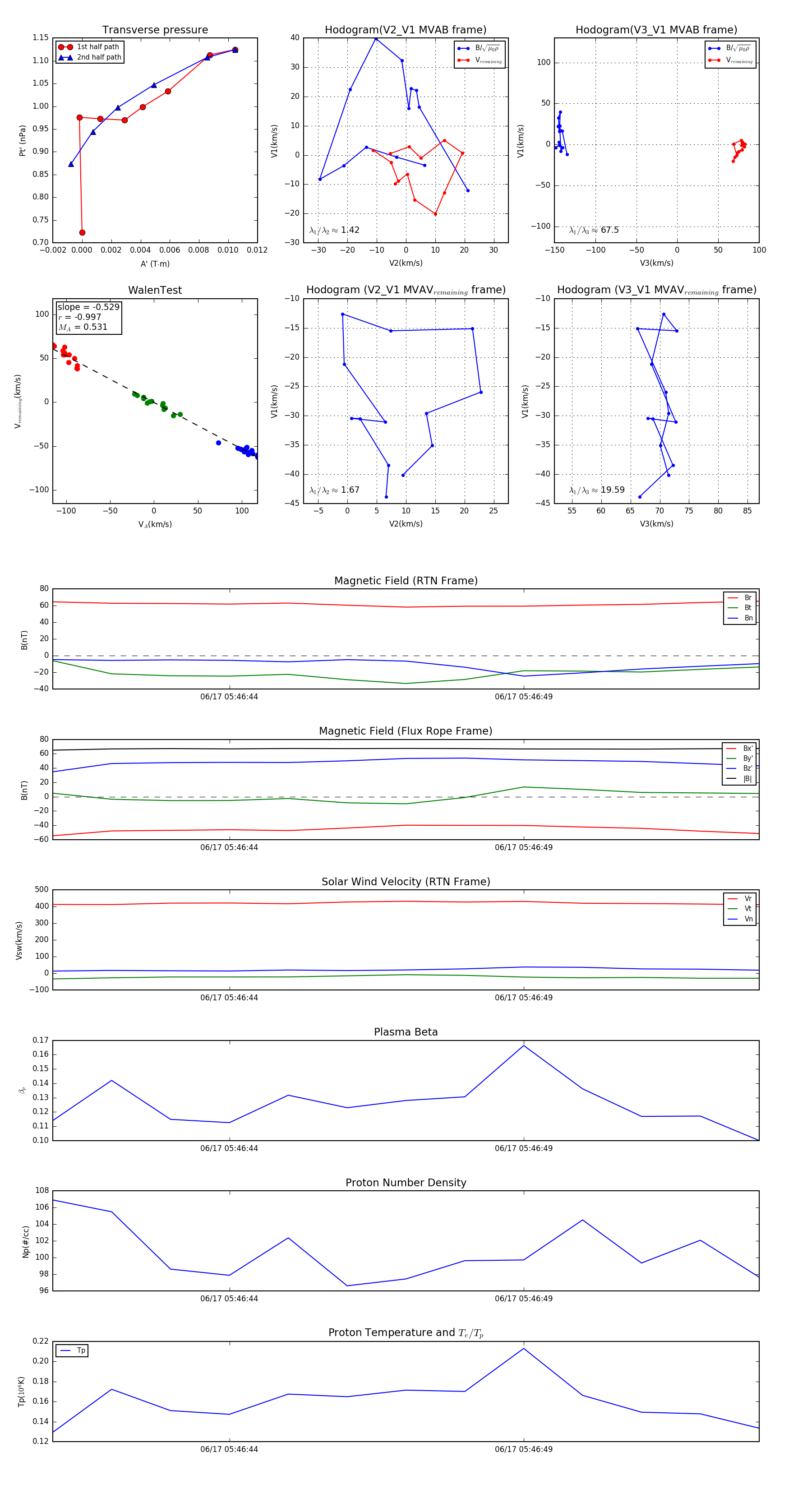
Flux Rope in 2023

Flux Rope Event 2023-06-17 05:46:41 ~ 2023-06-17 05:46:53 (13 seconds)


plot