HOME   LIST
‹–   –›

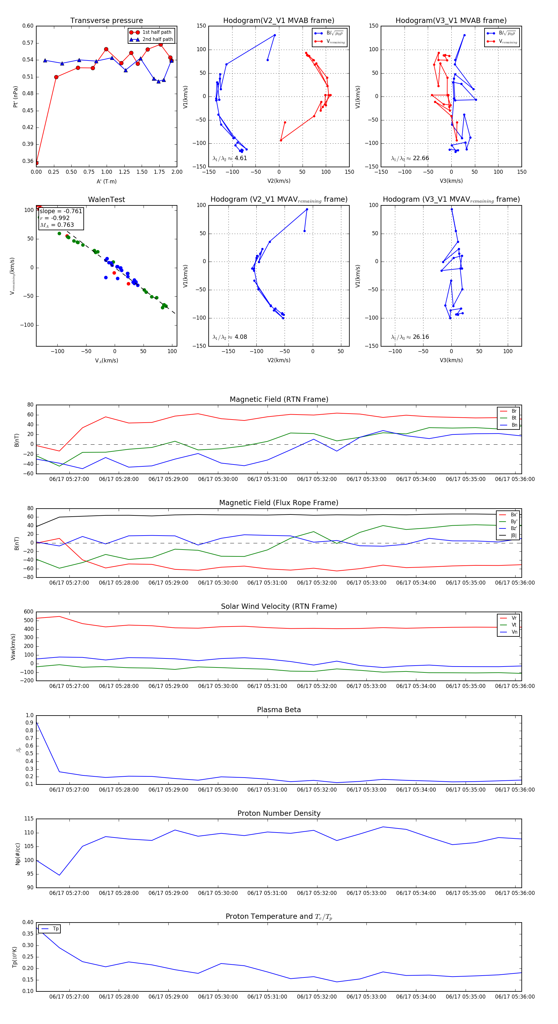
Flux Rope in 2023

Flux Rope Event 2023-06-17 05:26:20 ~ 2023-06-17 05:36:08 (589 seconds)


plot