HOME   LIST
‹–   –›

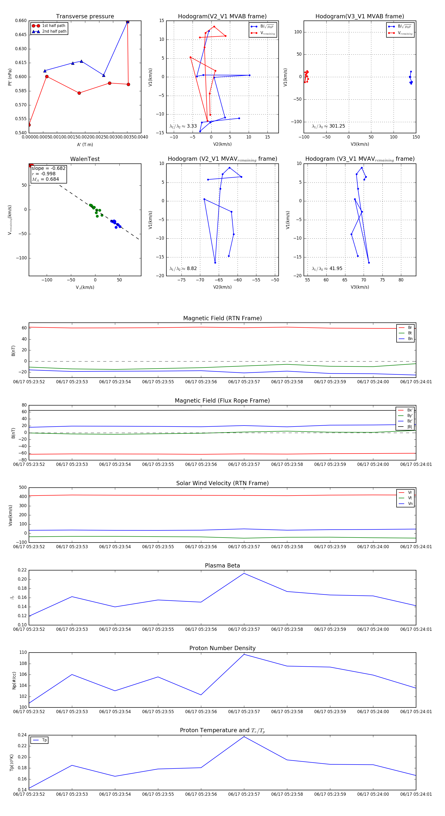
Flux Rope in 2023

Flux Rope Event 2023-06-17 05:23:52 ~ 2023-06-17 05:24:01 (10 seconds)


plot