HOME   LIST
‹–   –›

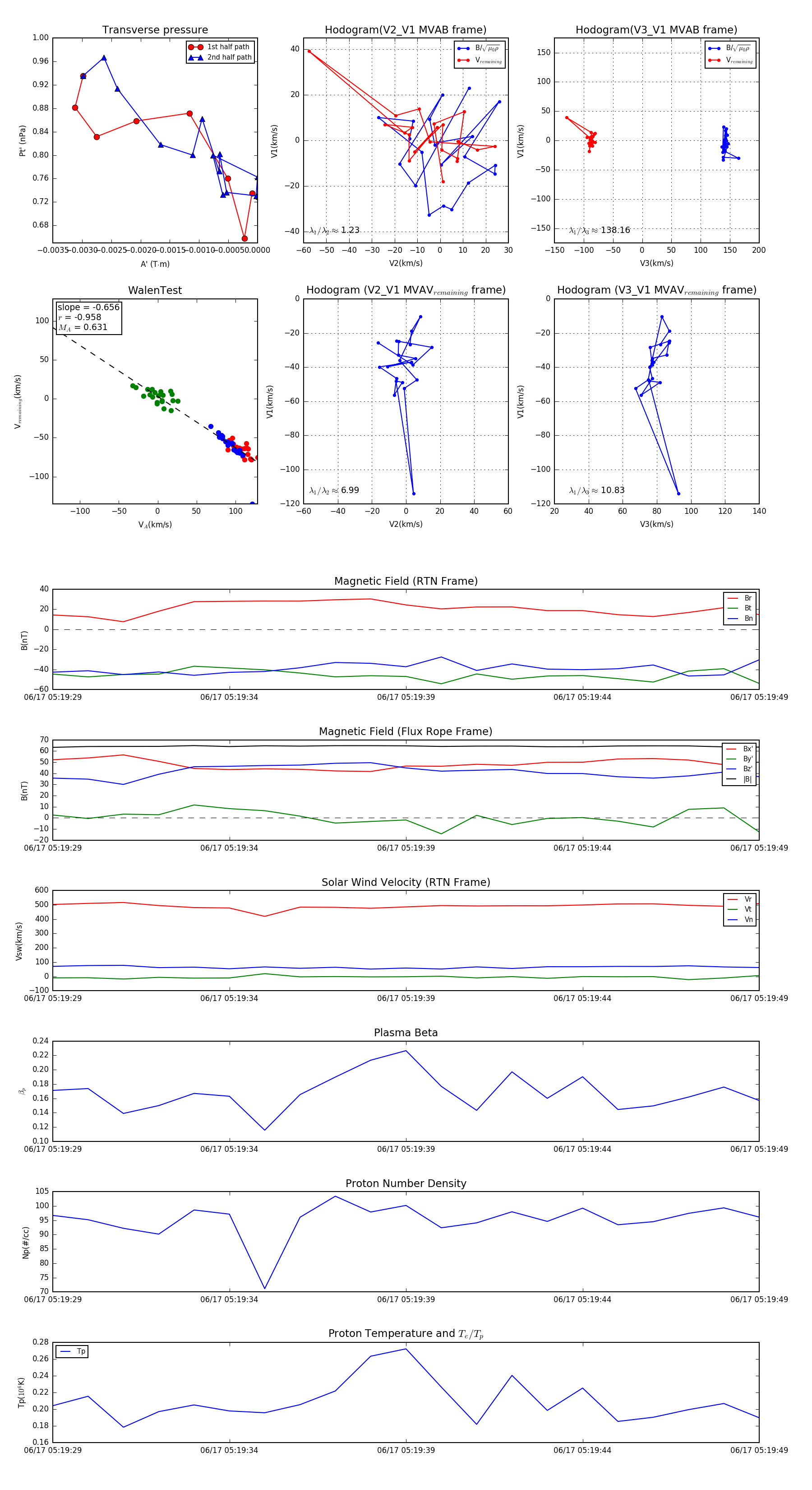
Flux Rope in 2023

Flux Rope Event 2023-06-17 05:19:29 ~ 2023-06-17 05:19:49 (21 seconds)


plot