HOME   LIST
‹–   –›

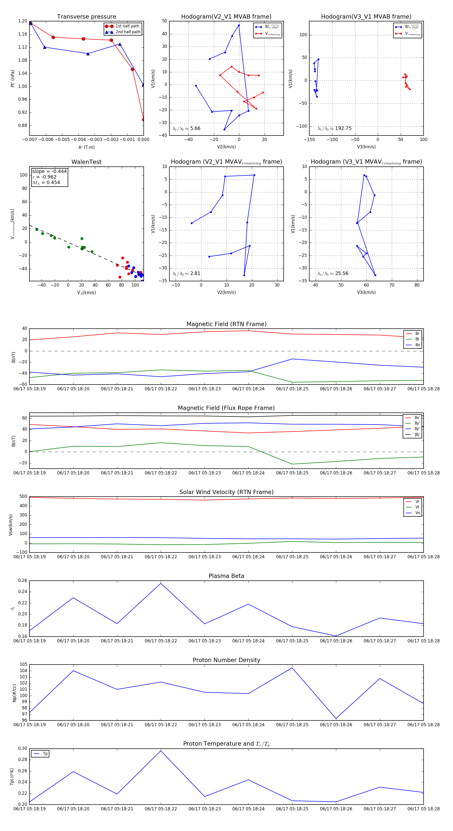
Flux Rope in 2023

Flux Rope Event 2023-06-17 05:18:19 ~ 2023-06-17 05:18:28 (10 seconds)


plot