HOME   LIST
‹–   –›

Flux Rope in 2023

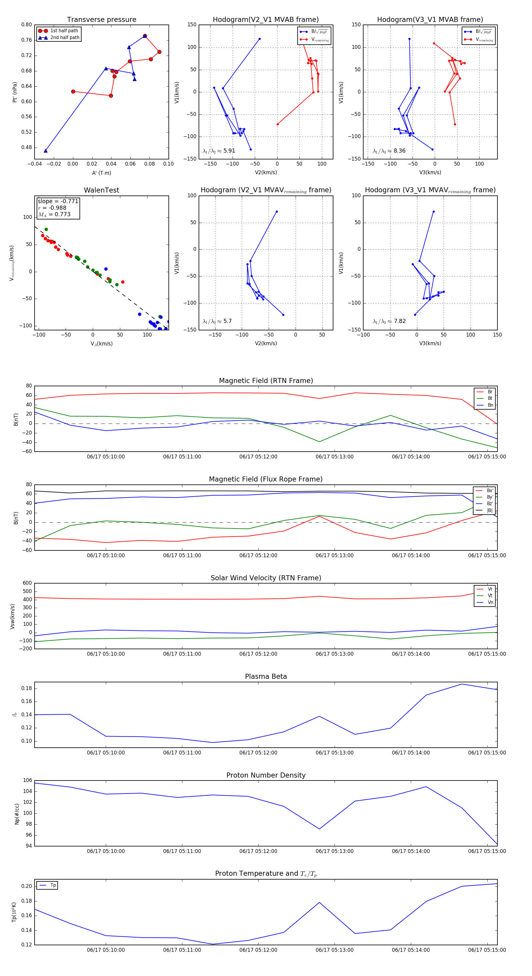
Flux Rope Event 2023-06-17 05:09:04 ~ 2023-06-17 05:15:08 (365 seconds)


plot