HOME   LIST
‹–   –›

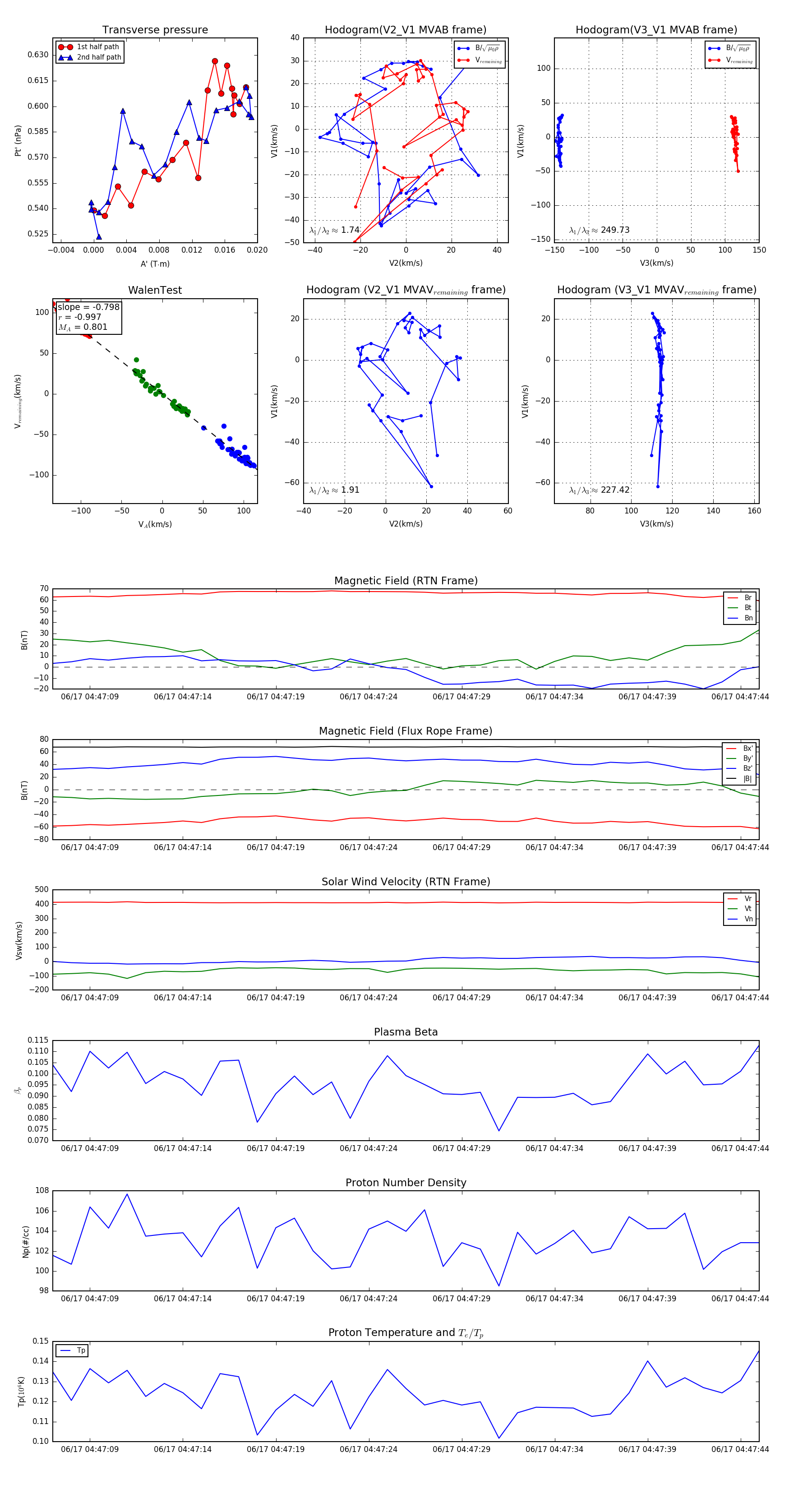
Flux Rope in 2023

Flux Rope Event 2023-06-17 04:47:07 ~ 2023-06-17 04:47:45 (39 seconds)


plot