HOME   LIST
‹–   –›

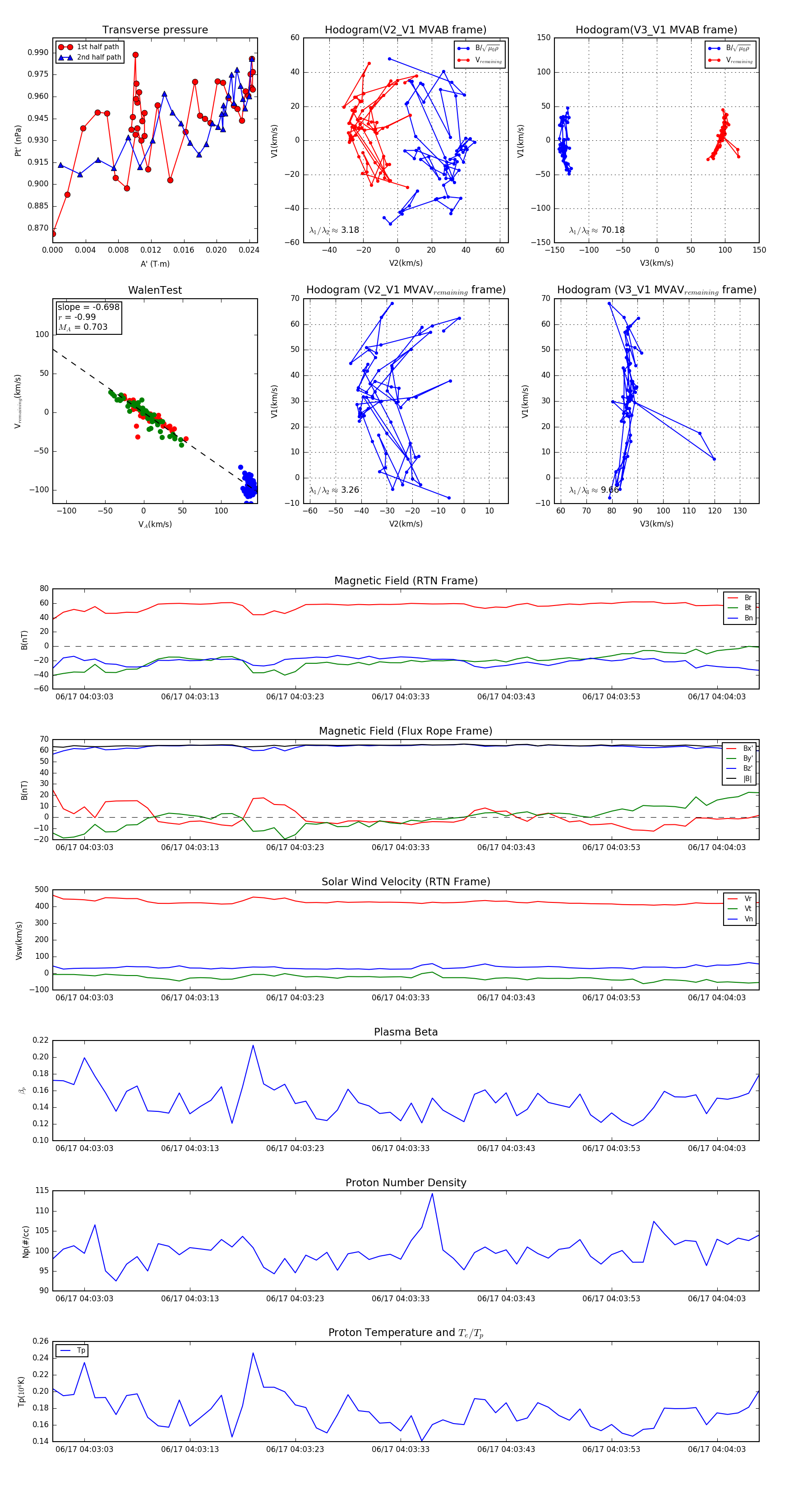
Flux Rope in 2023

Flux Rope Event 2023-06-17 04:03:00 ~ 2023-06-17 04:04:07 (68 seconds)


plot