HOME   LIST
‹–   –›

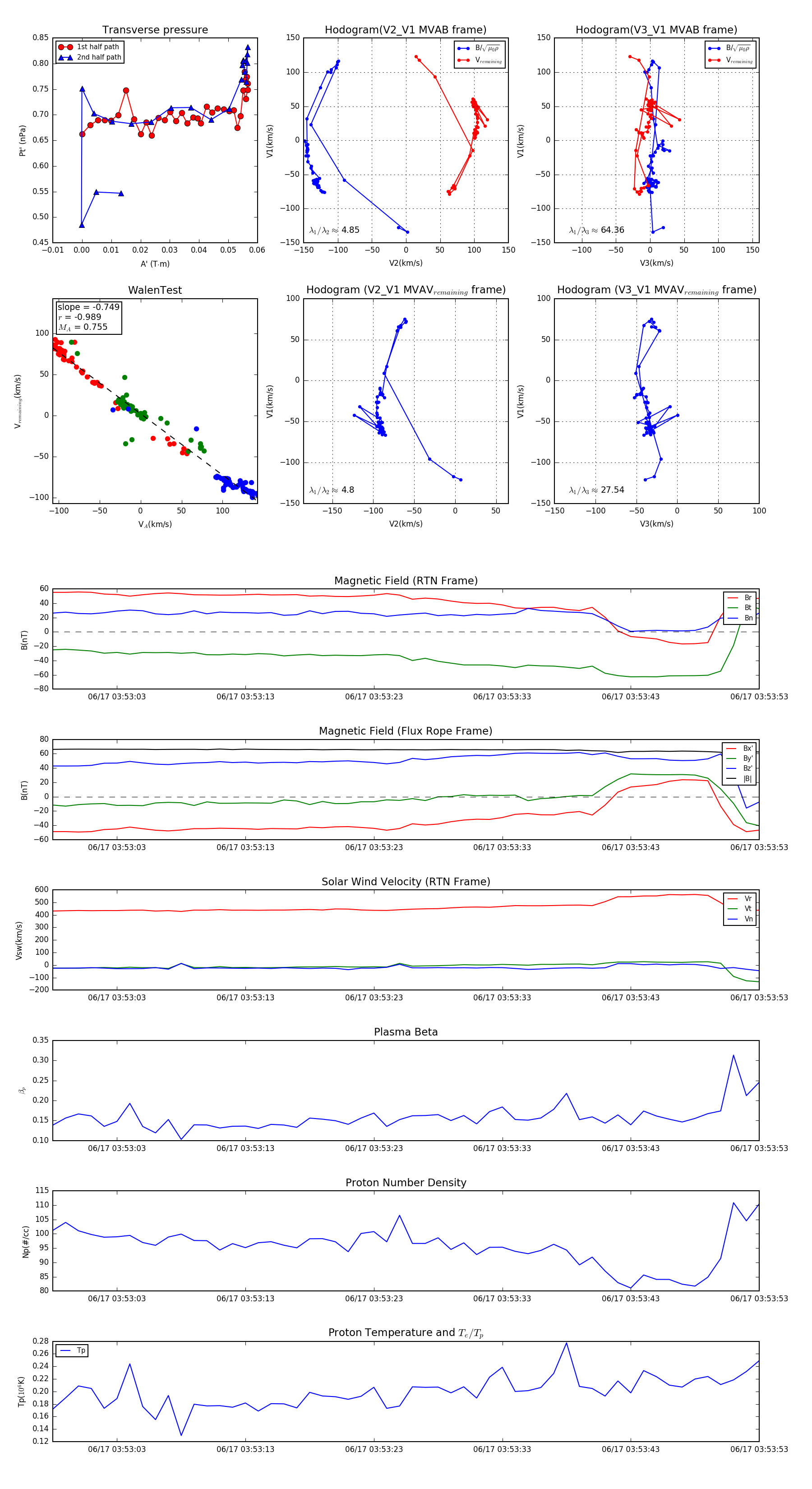
Flux Rope in 2023

Flux Rope Event 2023-06-17 03:52:58 ~ 2023-06-17 03:53:53 (56 seconds)


plot