HOME   LIST
‹–   –›

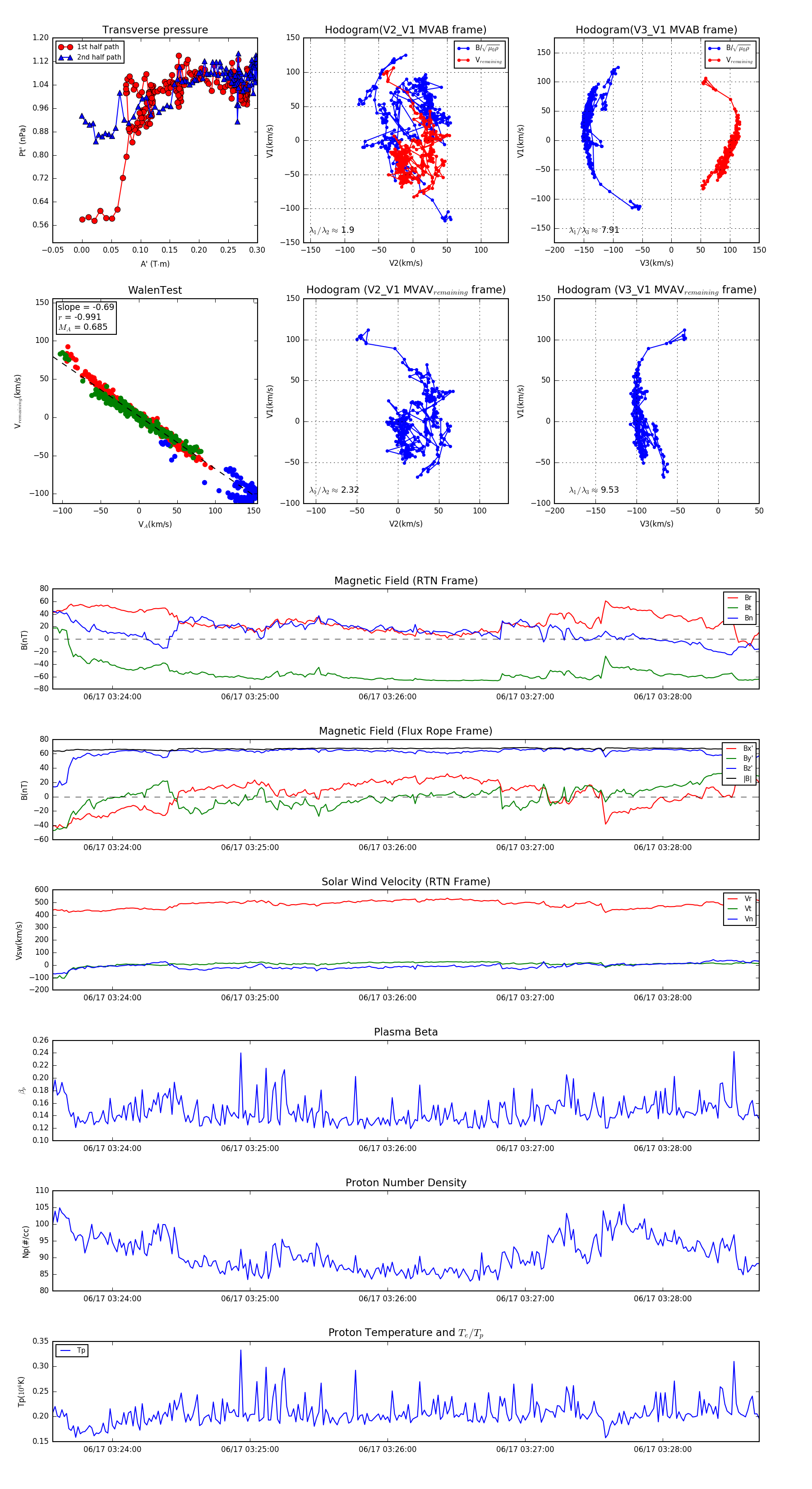
Flux Rope in 2023

Flux Rope Event 2023-06-17 03:23:34 ~ 2023-06-17 03:28:42 (309 seconds)


plot