HOME   LIST
‹–   –›

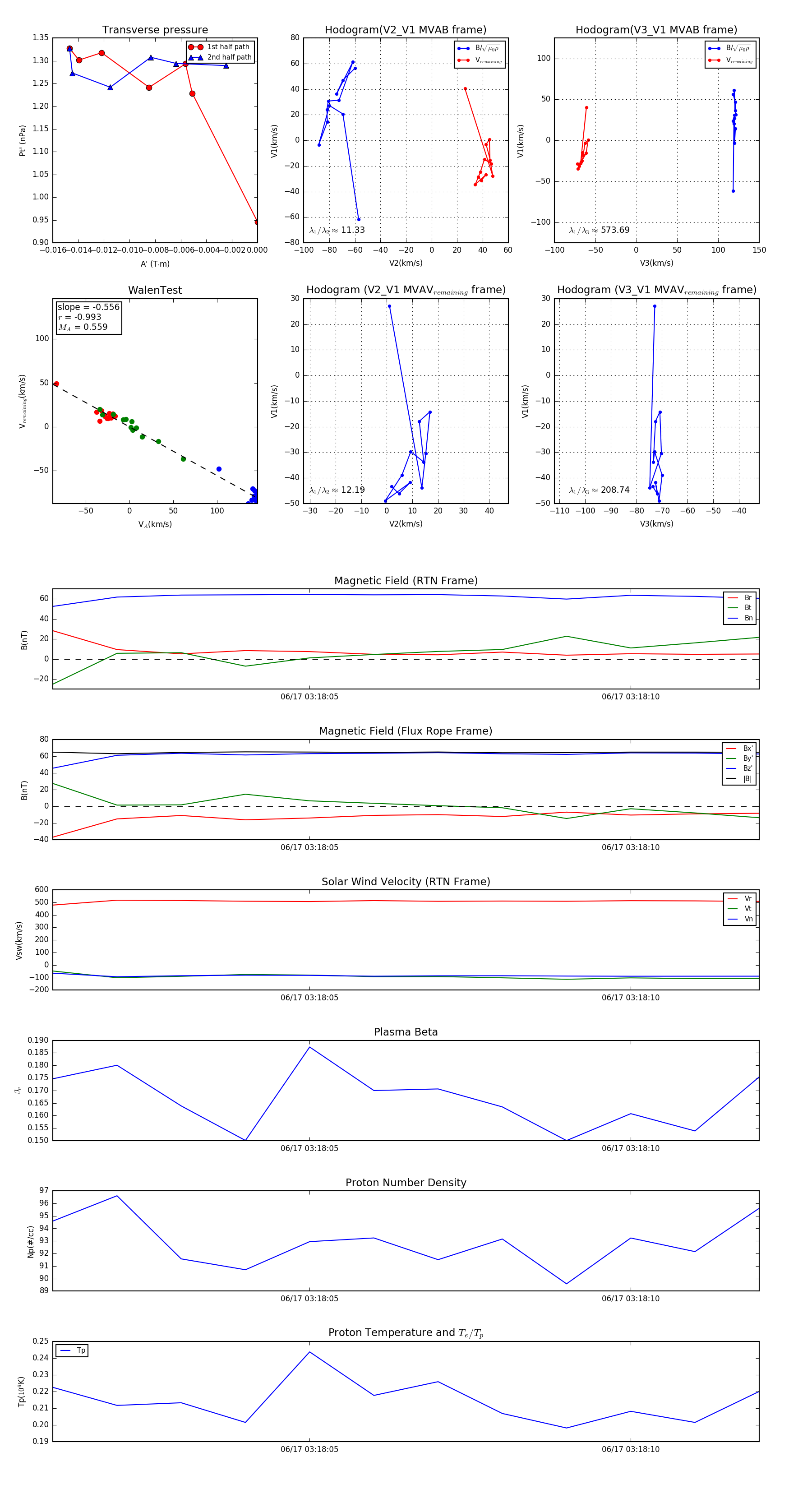
Flux Rope in 2023

Flux Rope Event 2023-06-17 03:18:01 ~ 2023-06-17 03:18:12 (12 seconds)


plot