HOME   LIST
‹–   –›

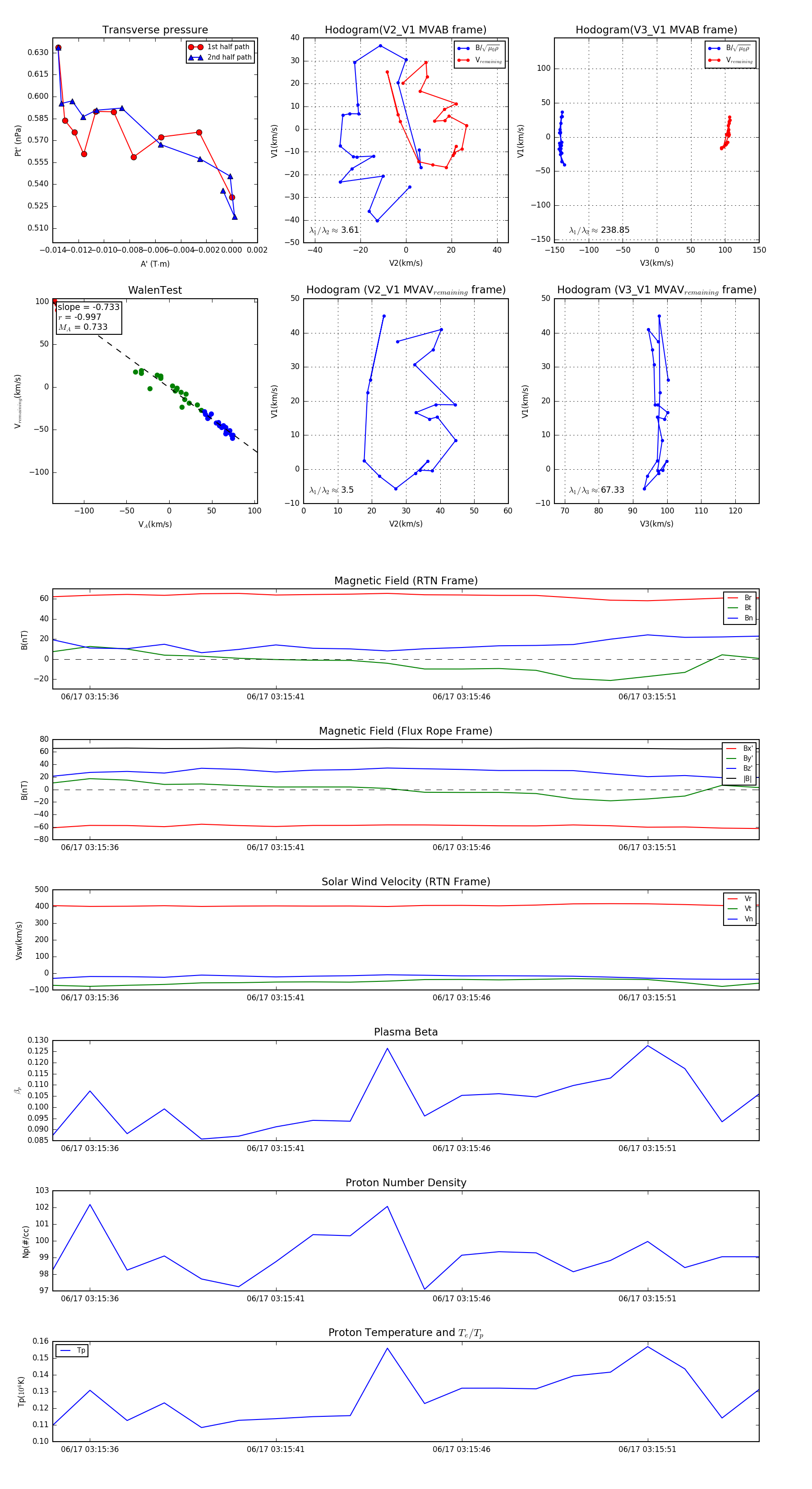
Flux Rope in 2023

Flux Rope Event 2023-06-17 03:15:35 ~ 2023-06-17 03:15:54 (20 seconds)


plot