HOME   LIST
‹–   –›

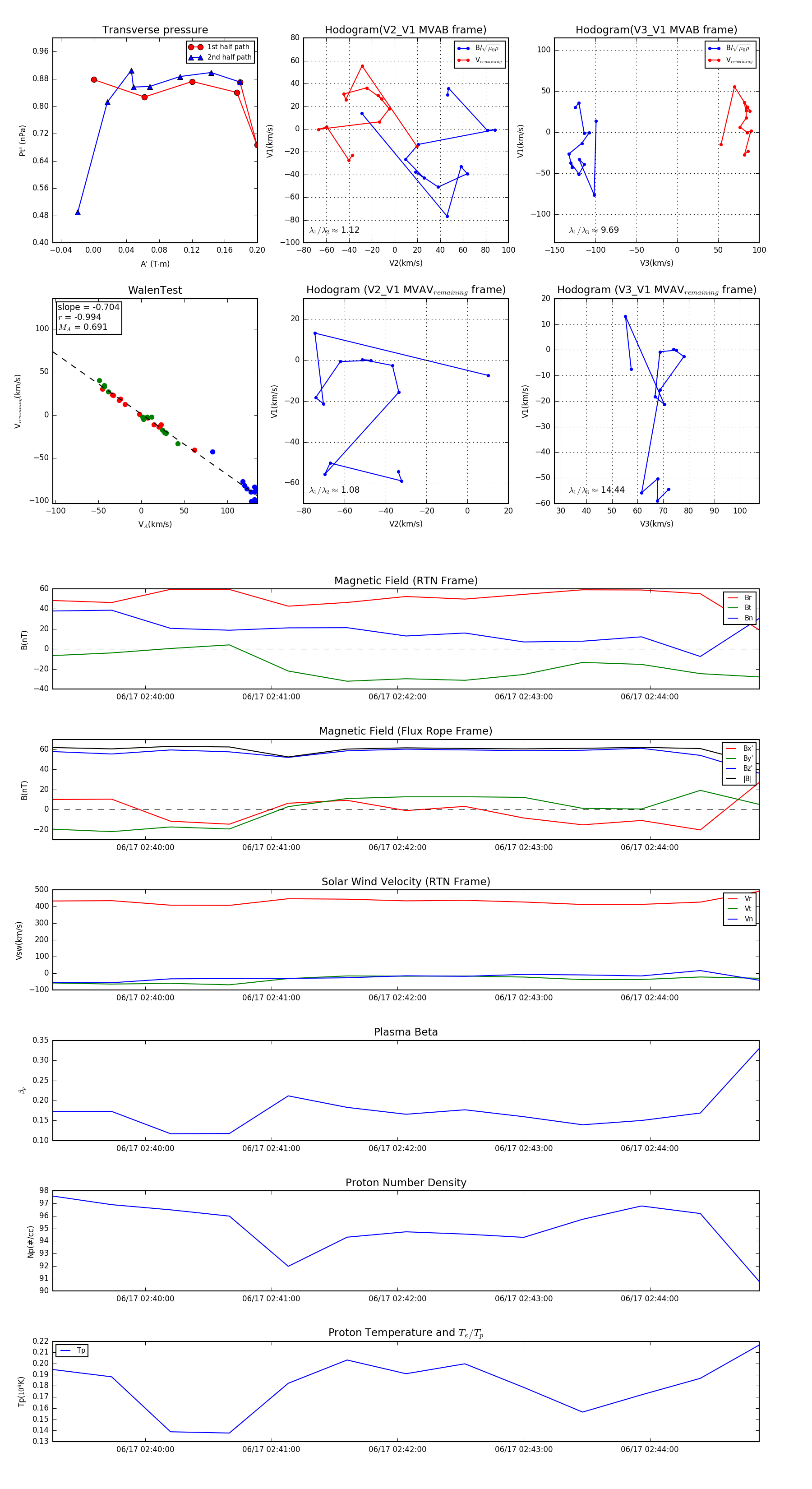
Flux Rope in 2023

Flux Rope Event 2023-06-17 02:39:16 ~ 2023-06-17 02:44:52 (337 seconds)


plot