HOME   LIST
‹–   –›

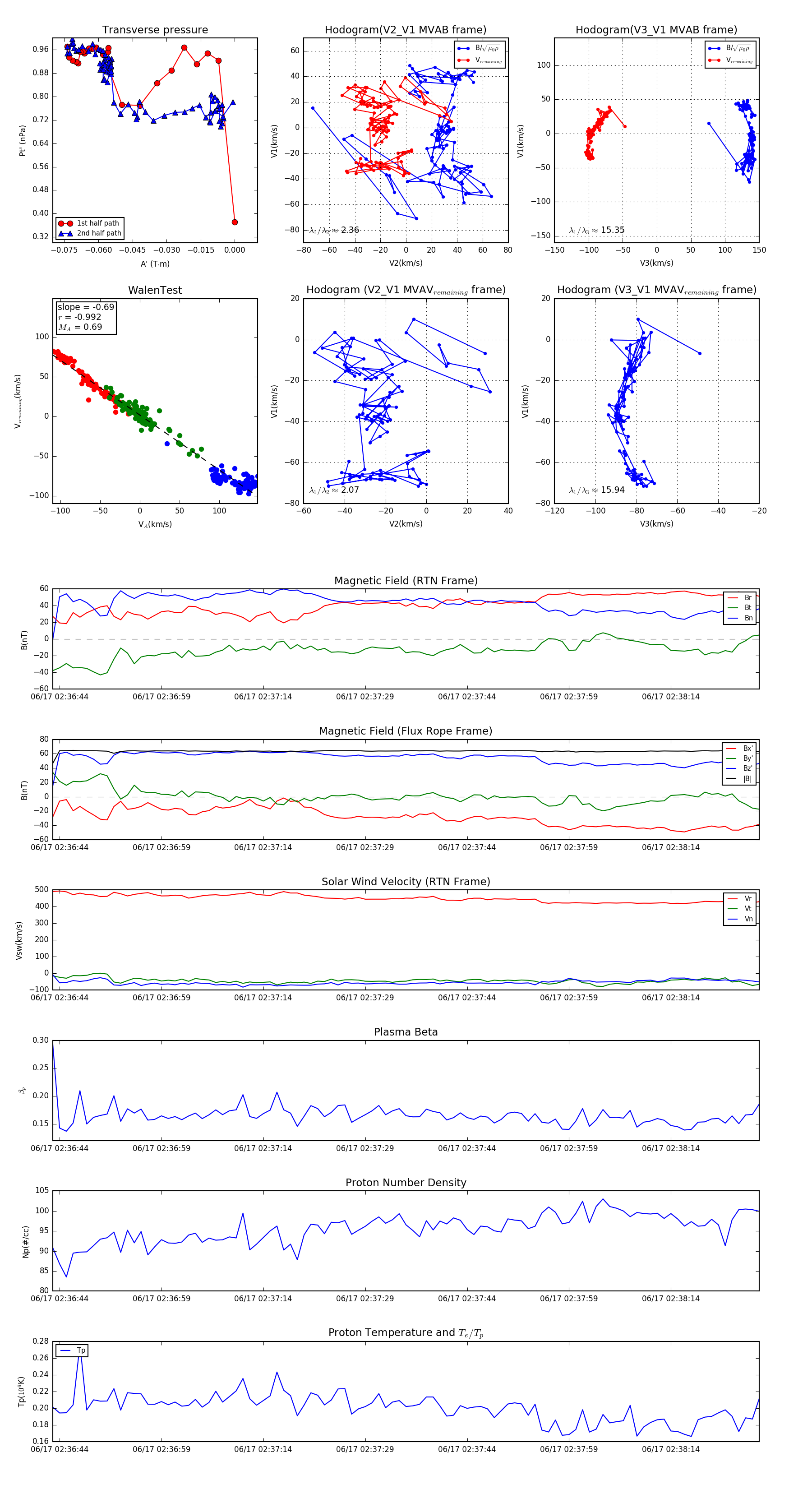
Flux Rope in 2023

Flux Rope Event 2023-06-17 02:36:43 ~ 2023-06-17 02:38:27 (105 seconds)


plot