HOME   LIST
‹–   –›

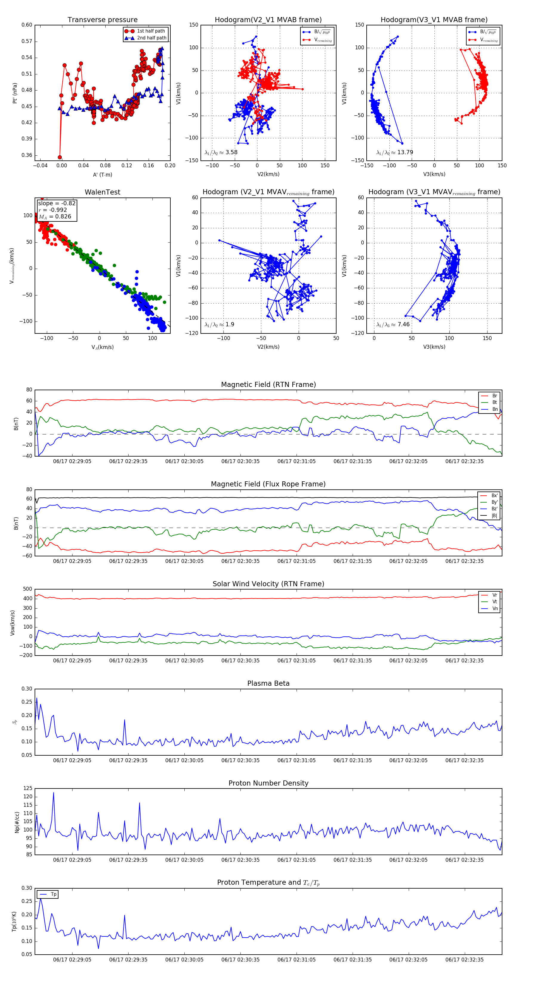
Flux Rope in 2023

Flux Rope Event 2023-06-17 02:28:45 ~ 2023-06-17 02:32:55 (251 seconds)


plot