HOME   LIST
‹–   –›

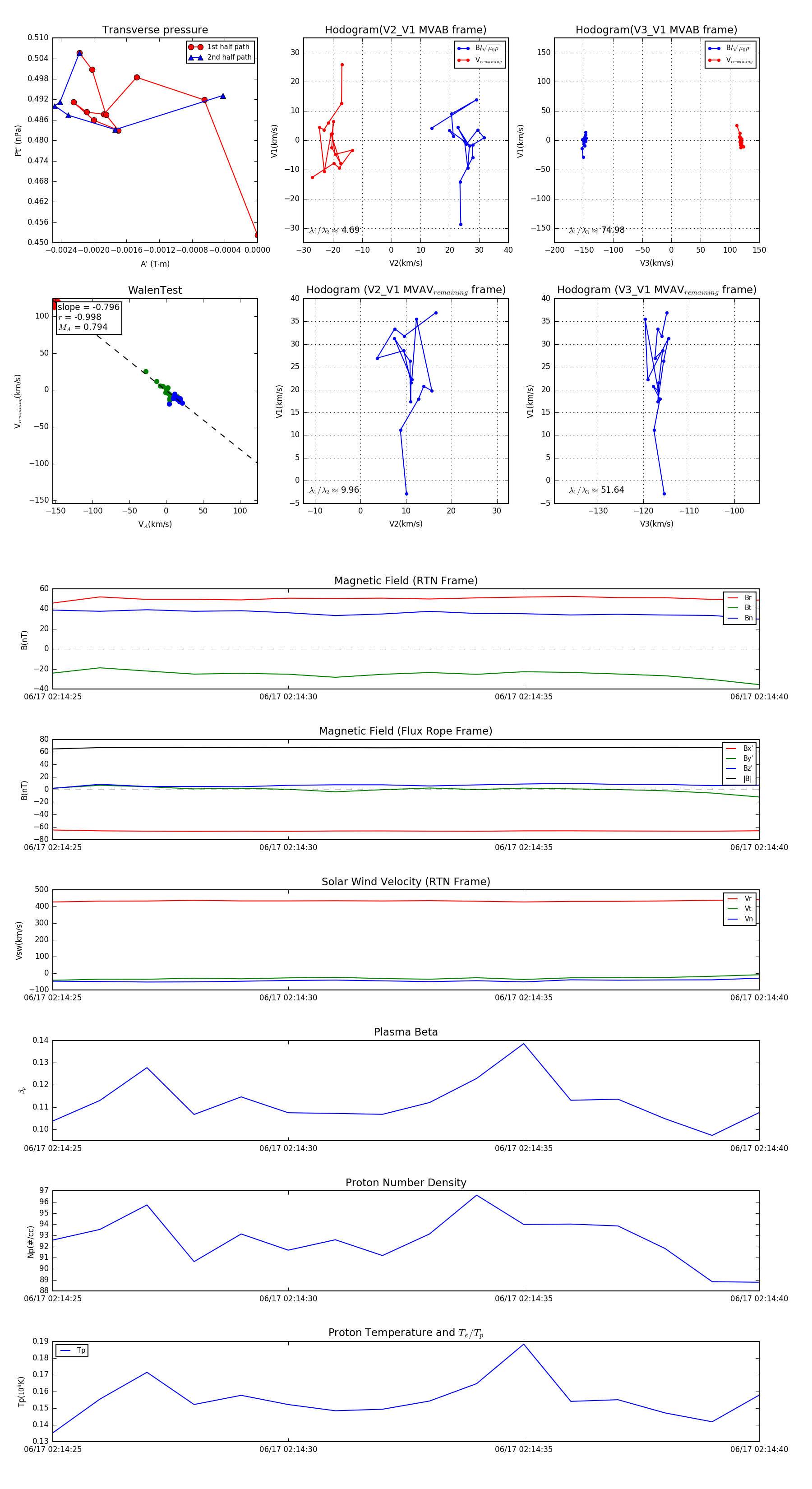
Flux Rope in 2023

Flux Rope Event 2023-06-17 02:14:25 ~ 2023-06-17 02:14:40 (16 seconds)


plot