HOME   LIST
‹–   –›

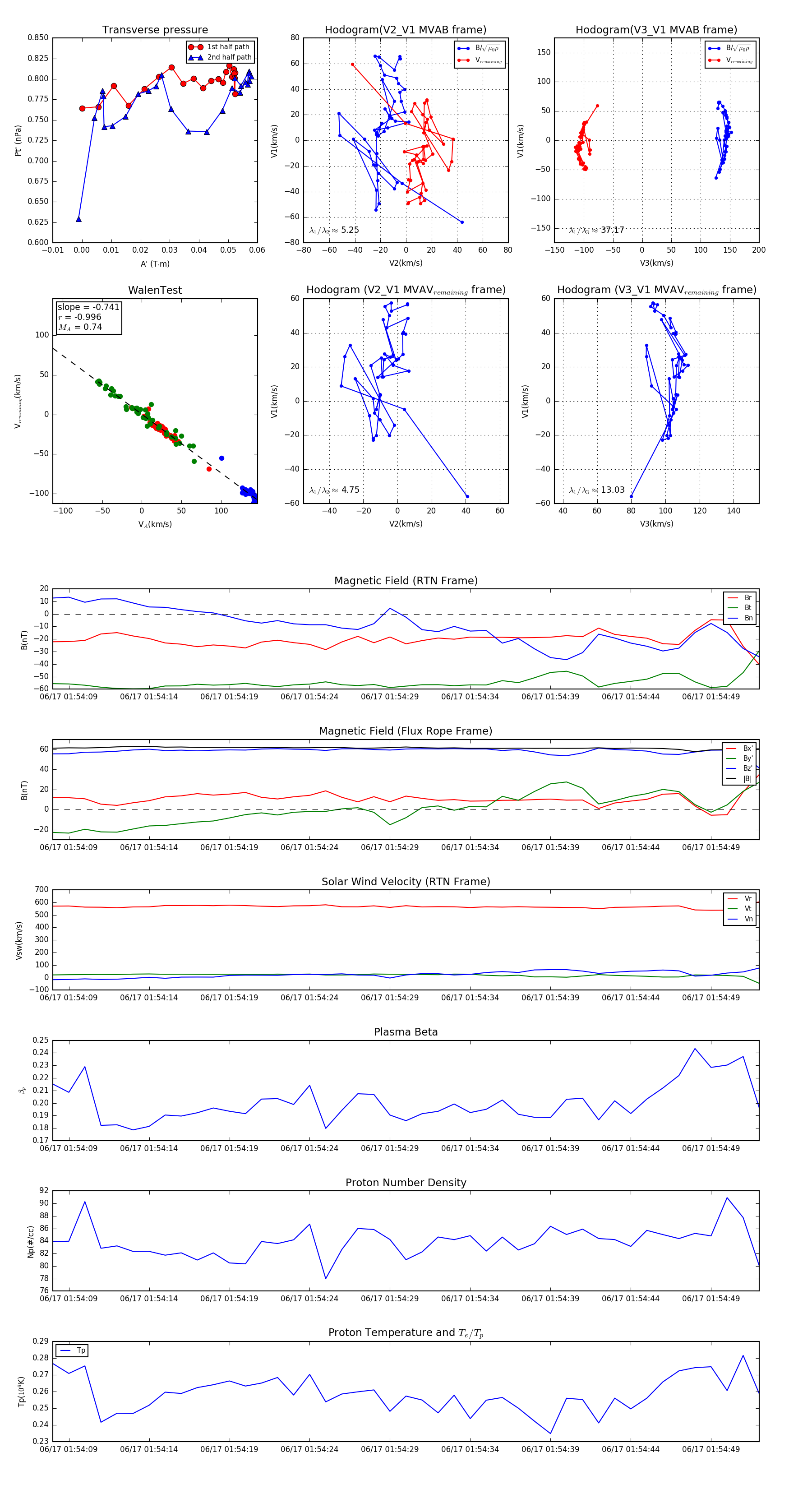
Flux Rope in 2023

Flux Rope Event 2023-06-17 01:54:08 ~ 2023-06-17 01:54:52 (45 seconds)


plot