HOME   LIST
‹–   –›

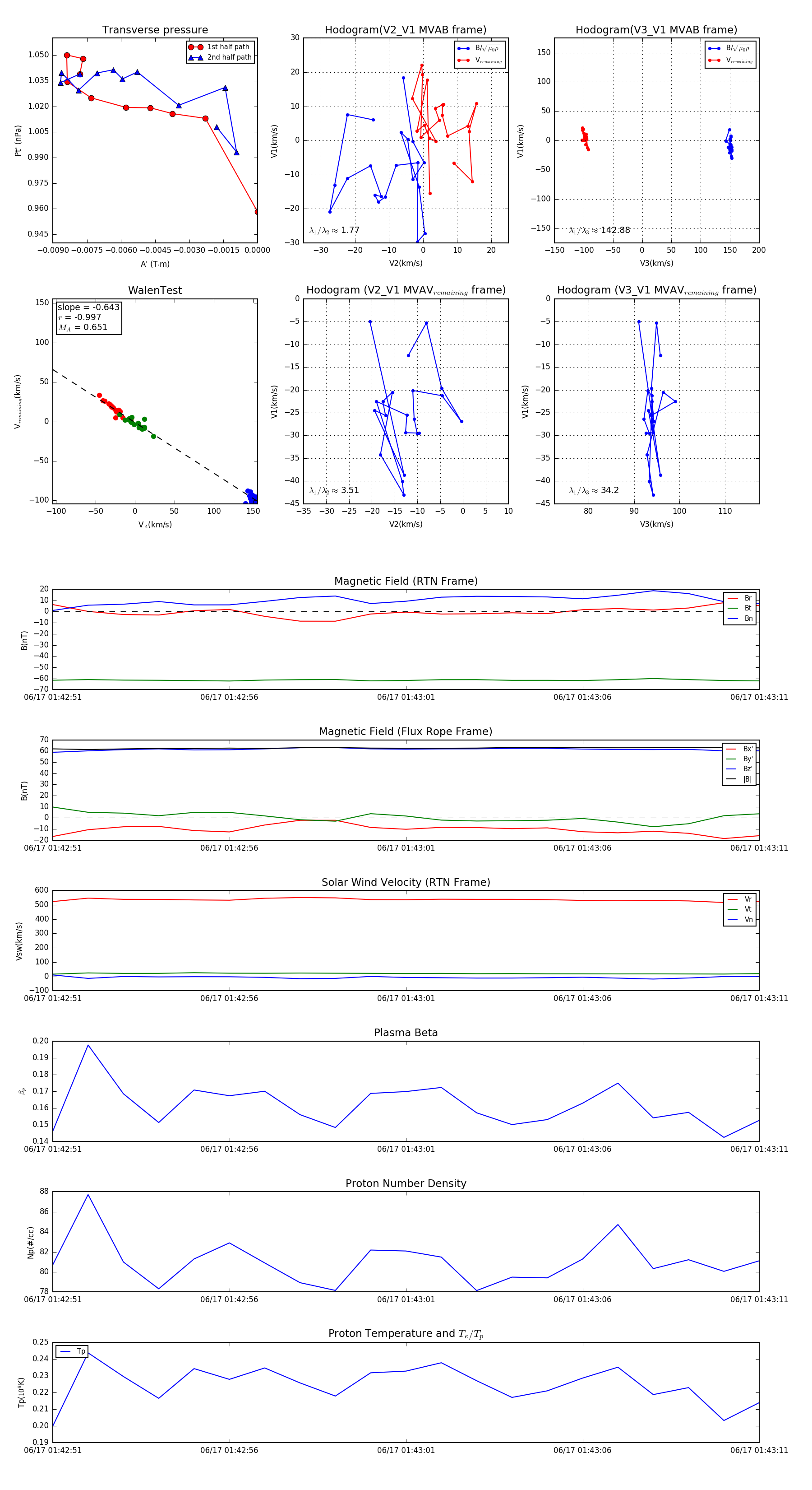
Flux Rope in 2023

Flux Rope Event 2023-06-17 01:42:51 ~ 2023-06-17 01:43:11 (21 seconds)


plot