HOME   LIST
‹–   –›

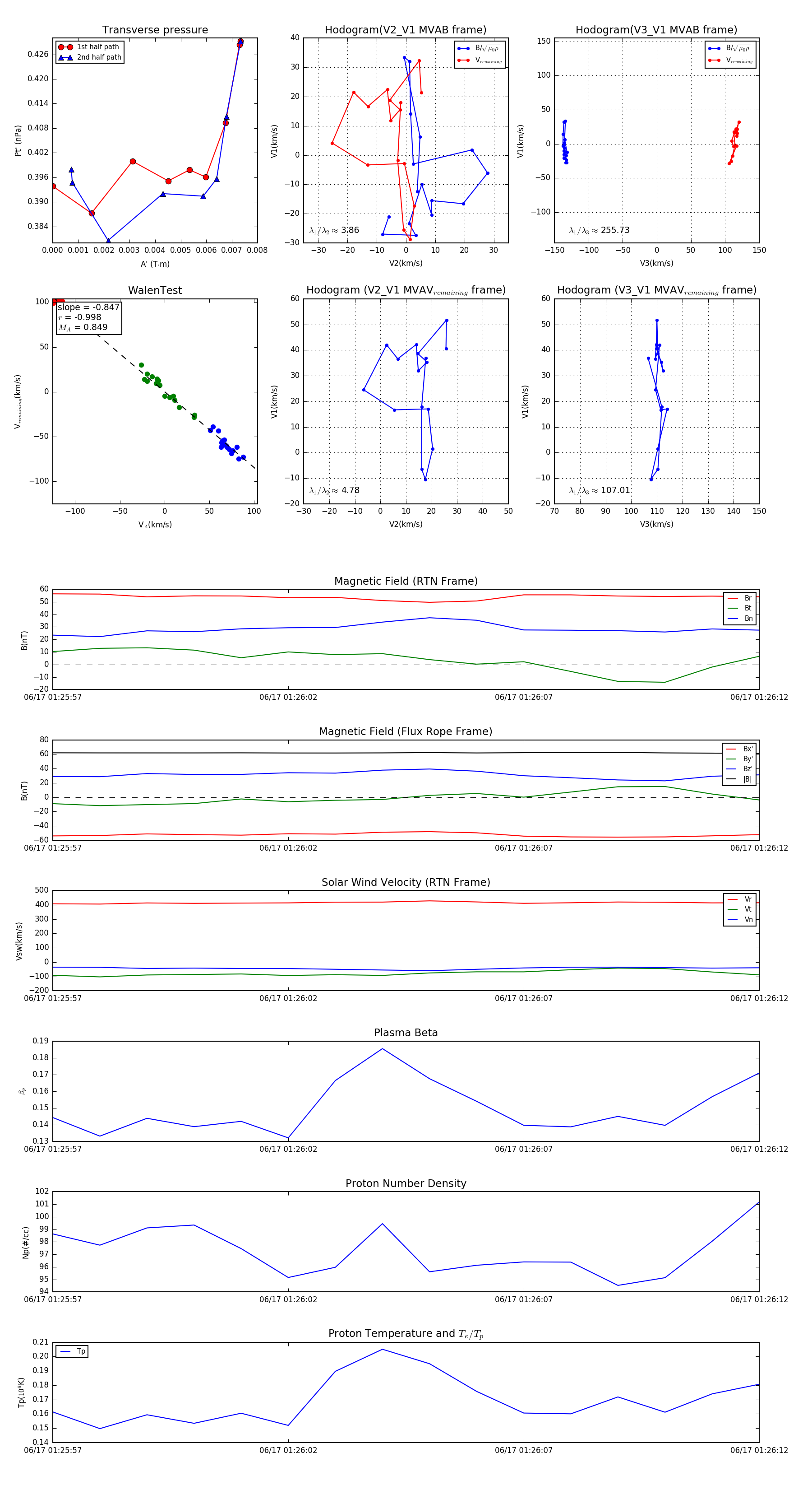
Flux Rope in 2023

Flux Rope Event 2023-06-17 01:25:57 ~ 2023-06-17 01:26:12 (16 seconds)


plot