HOME   LIST
‹–   –›

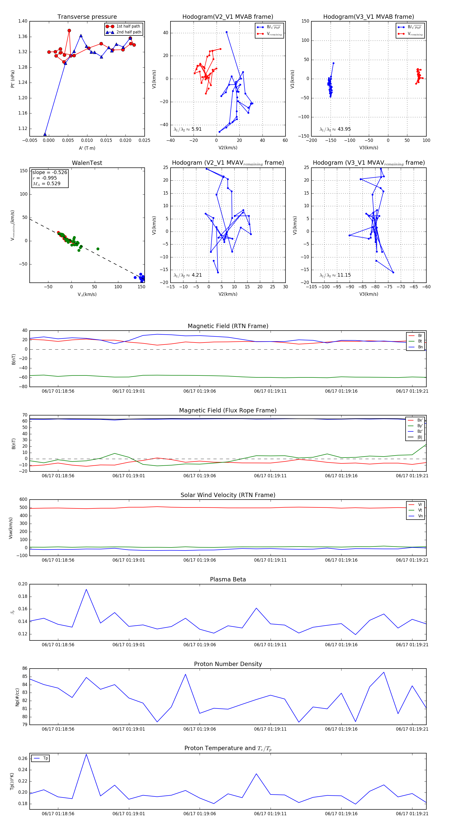
Flux Rope in 2023

Flux Rope Event 2023-06-17 01:18:54 ~ 2023-06-17 01:19:22 (29 seconds)


plot