HOME   LIST
‹–   –›

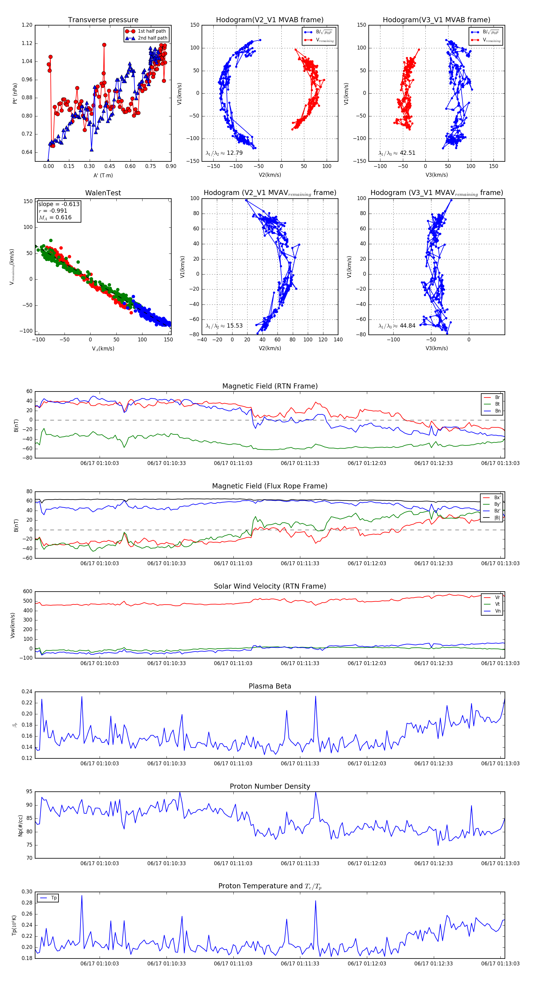
Flux Rope in 2023

Flux Rope Event 2023-06-17 01:09:34 ~ 2023-06-17 01:13:05 (212 seconds)


plot