HOME   LIST
‹–   –›

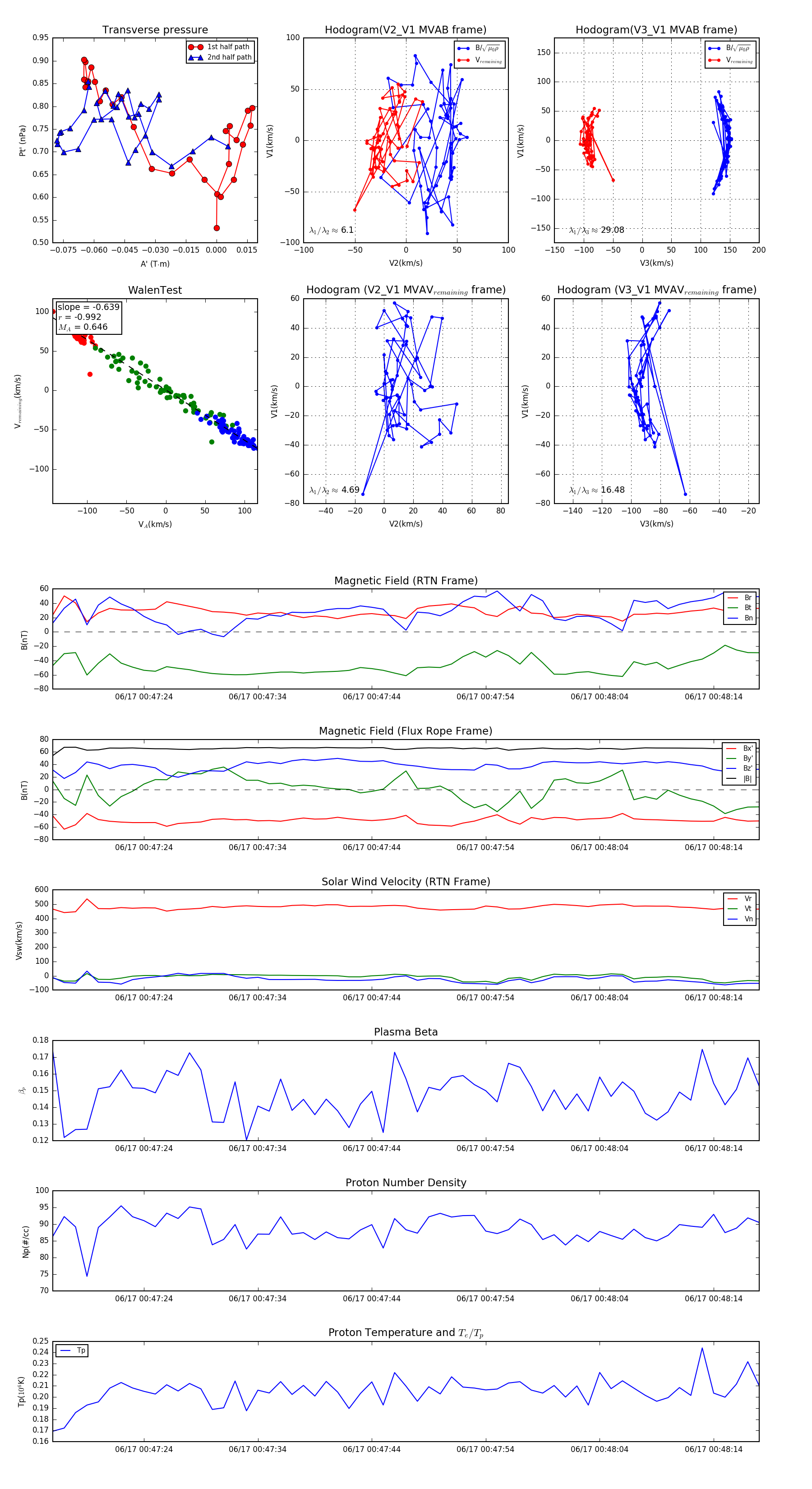
Flux Rope in 2023

Flux Rope Event 2023-06-17 00:47:16 ~ 2023-06-17 00:48:18 (63 seconds)


plot