HOME   LIST
‹–   –›

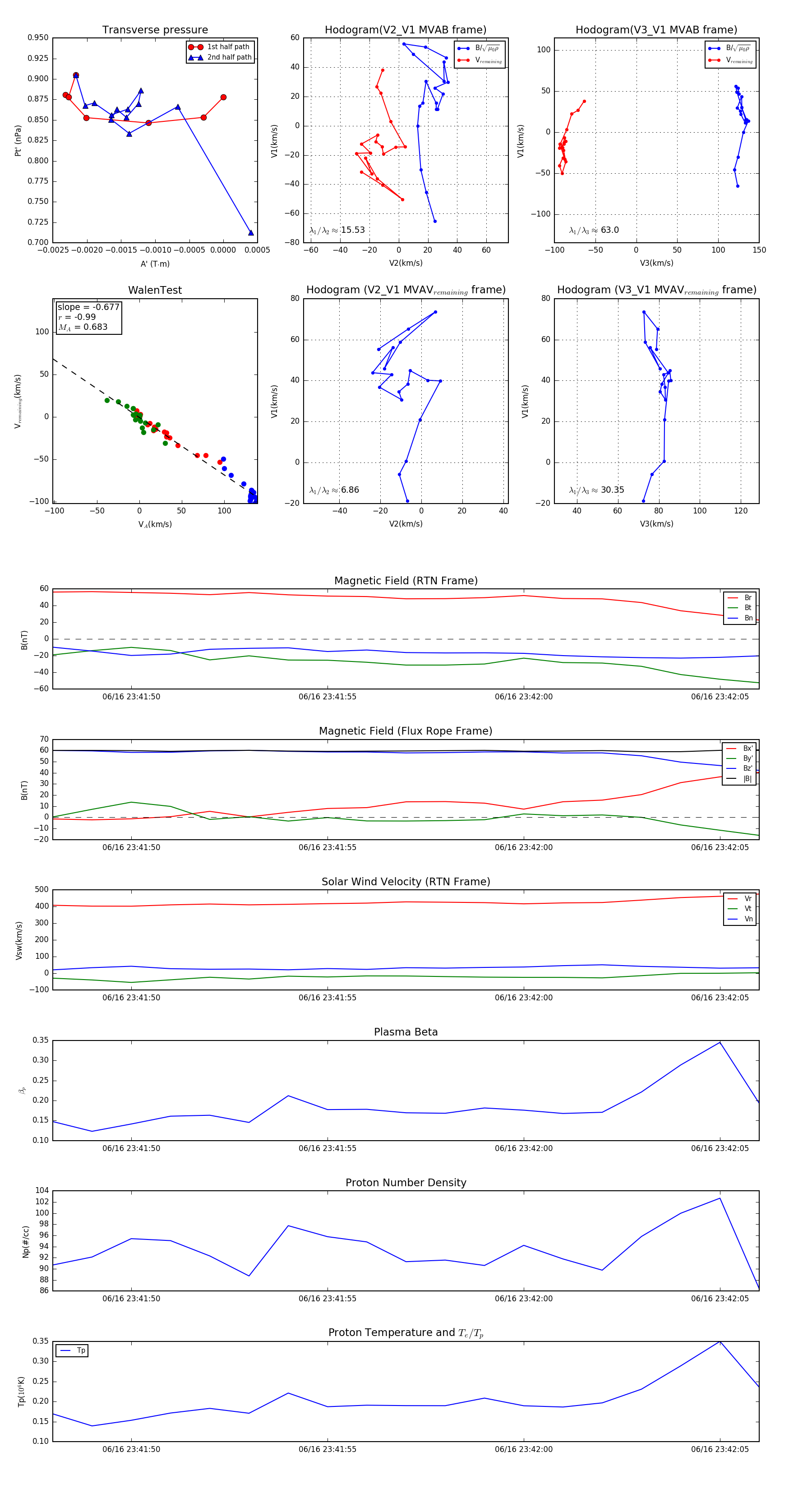
Flux Rope in 2023

Flux Rope Event 2023-06-16 23:41:48 ~ 2023-06-16 23:42:06 (19 seconds)


plot