HOME   LIST
‹–   –›

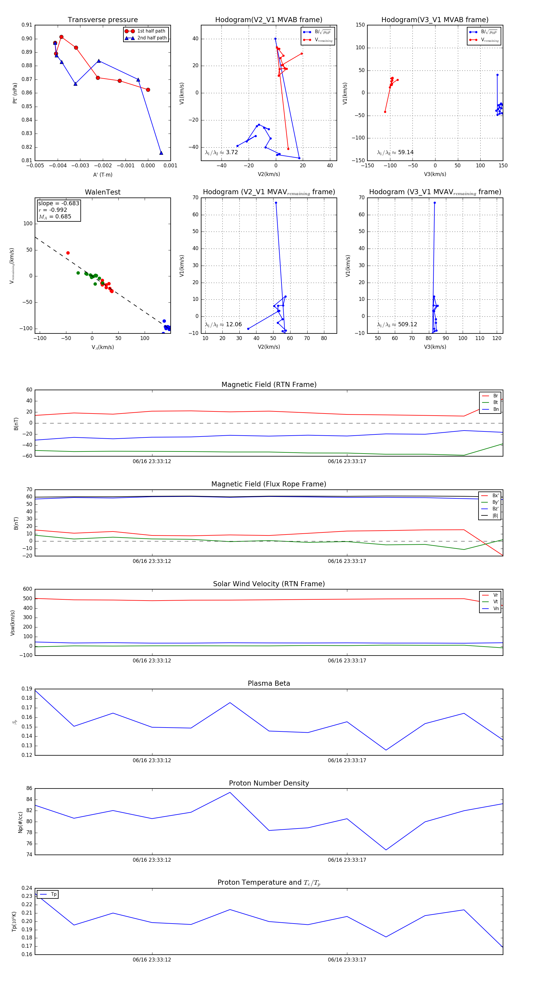
Flux Rope in 2023

Flux Rope Event 2023-06-16 23:33:09 ~ 2023-06-16 23:33:21 (13 seconds)


plot