HOME   LIST
‹–   –›

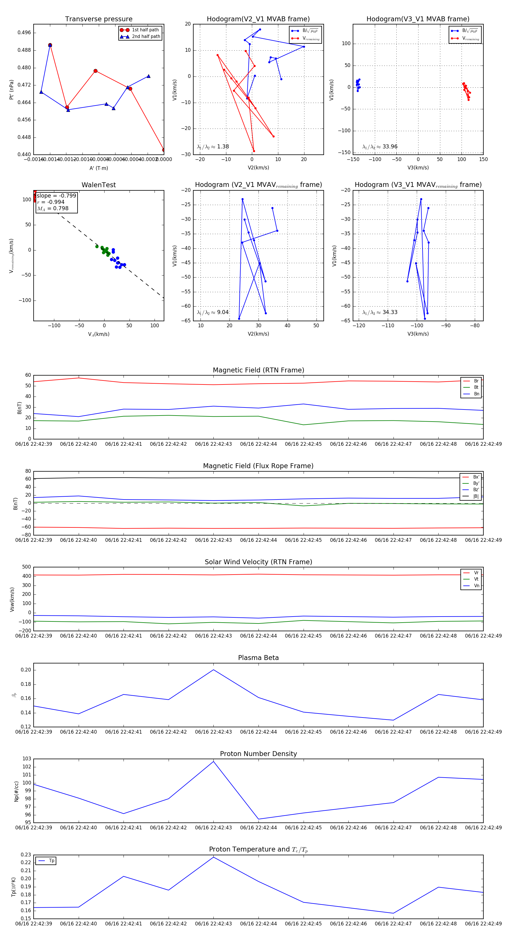
Flux Rope in 2023

Flux Rope Event 2023-06-16 22:42:39 ~ 2023-06-16 22:42:49 (11 seconds)


plot