HOME   LIST
‹–   –›

Flux Rope in 2023

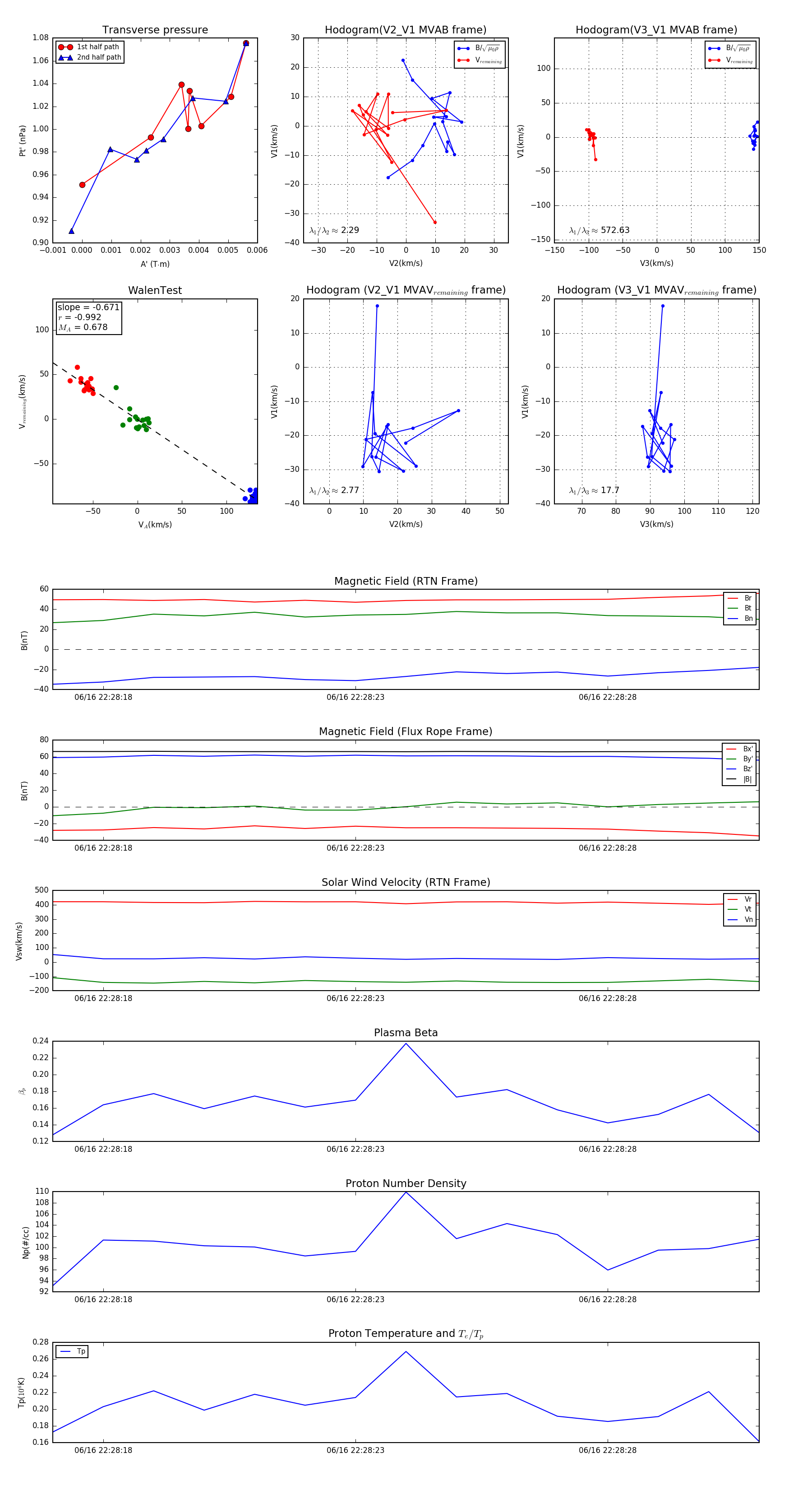
Flux Rope Event 2023-06-16 22:28:17 ~ 2023-06-16 22:28:31 (15 seconds)


plot