HOME   LIST
‹–   –›

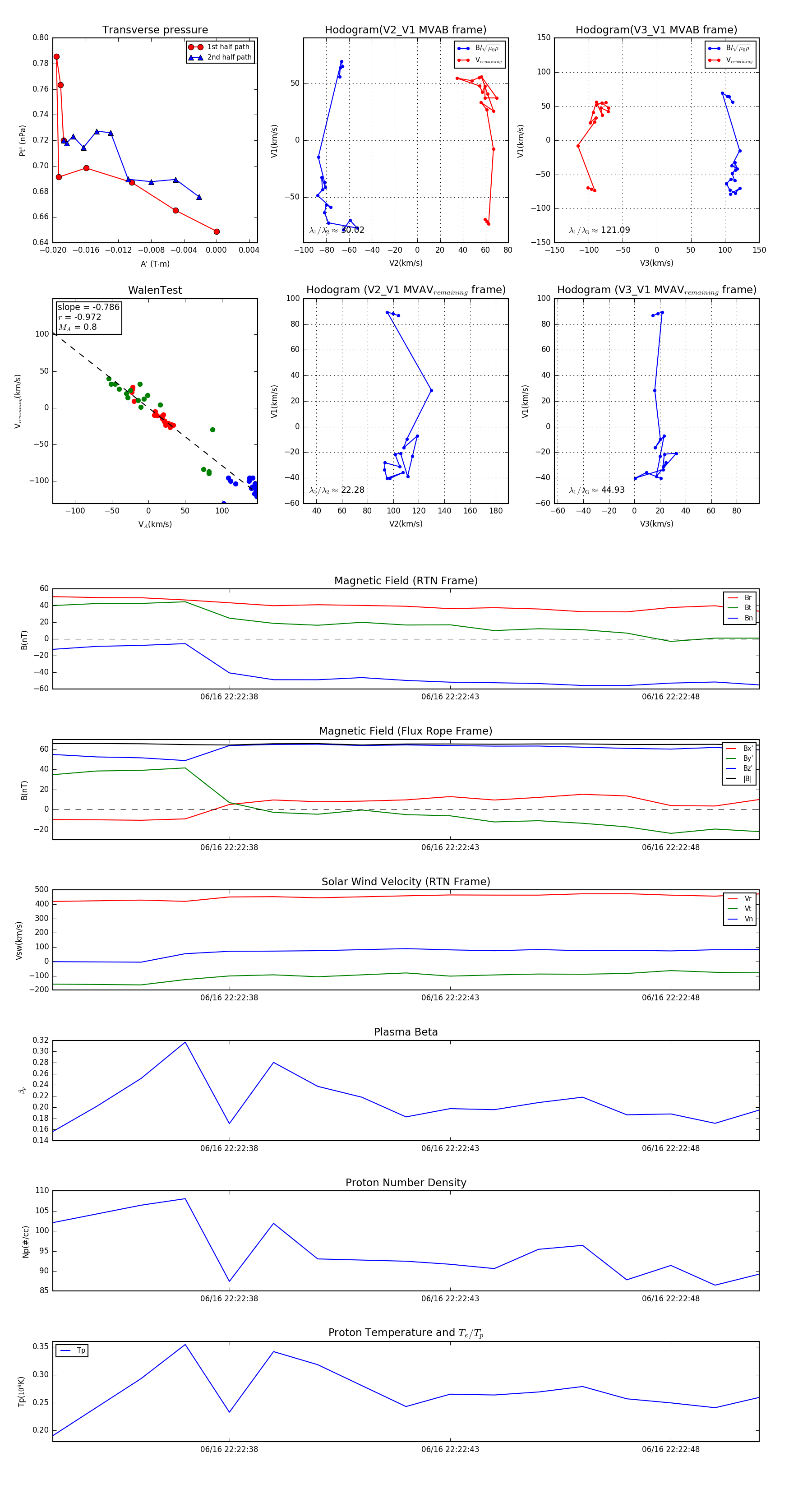
Flux Rope in 2023

Flux Rope Event 2023-06-16 22:22:34 ~ 2023-06-16 22:22:50 (17 seconds)


plot