HOME   LIST
‹–   –›

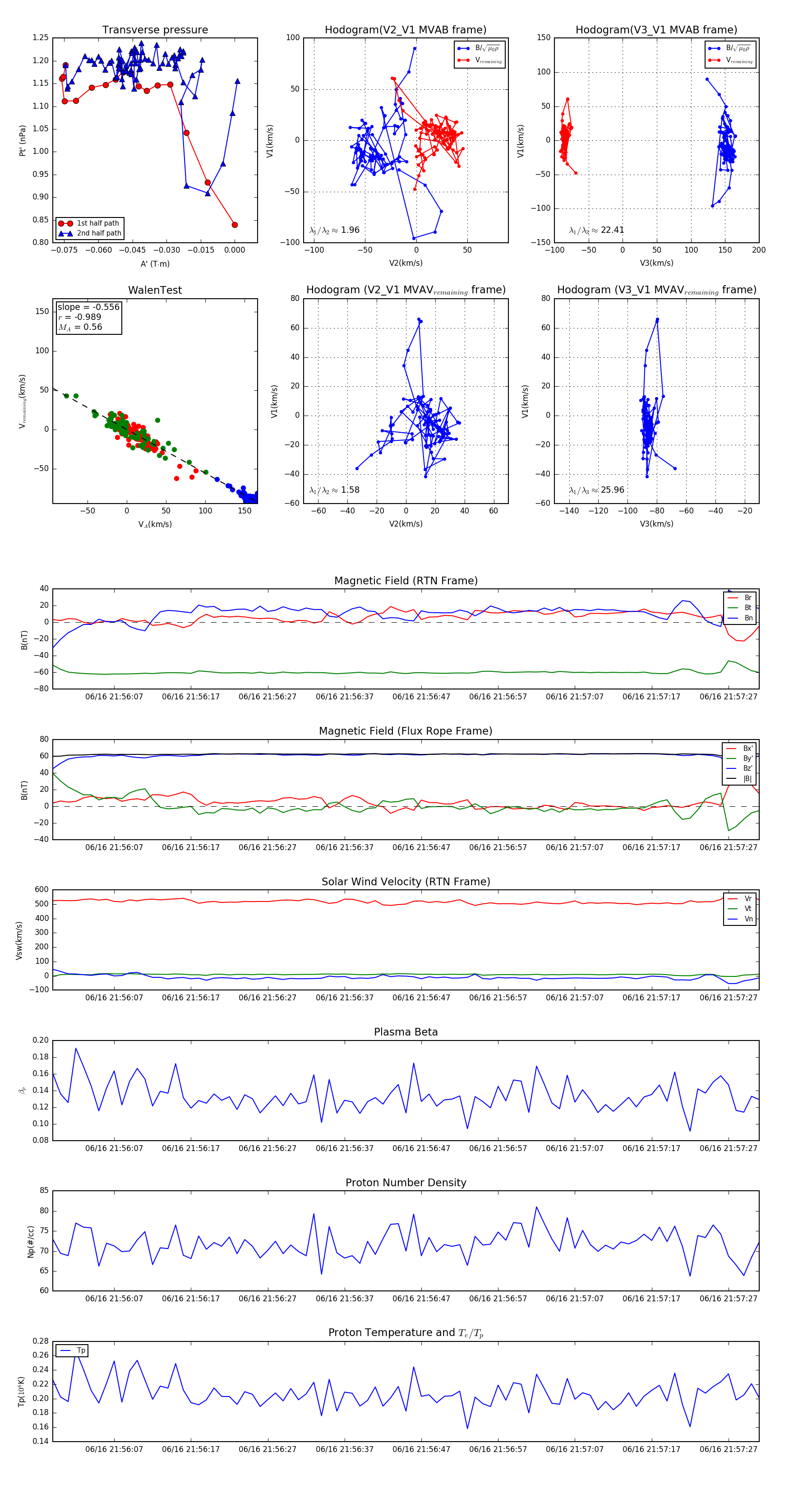
Flux Rope in 2023

Flux Rope Event 2023-06-16 21:55:59 ~ 2023-06-16 21:57:31 (93 seconds)


plot