HOME   LIST
‹–   –›

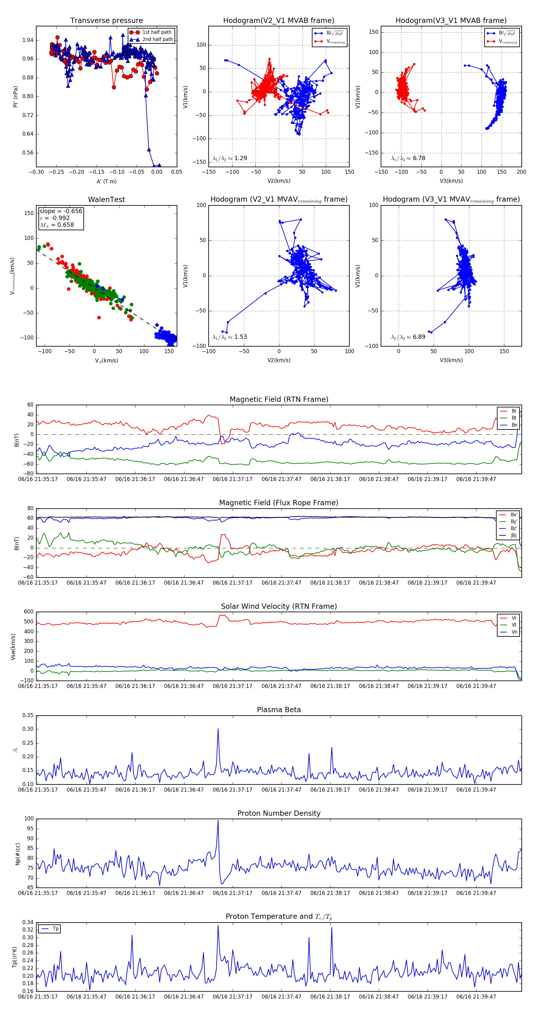
Flux Rope in 2023

Flux Rope Event 2023-06-16 21:35:16 ~ 2023-06-16 21:40:15 (300 seconds)


plot