HOME   LIST
‹–   –›

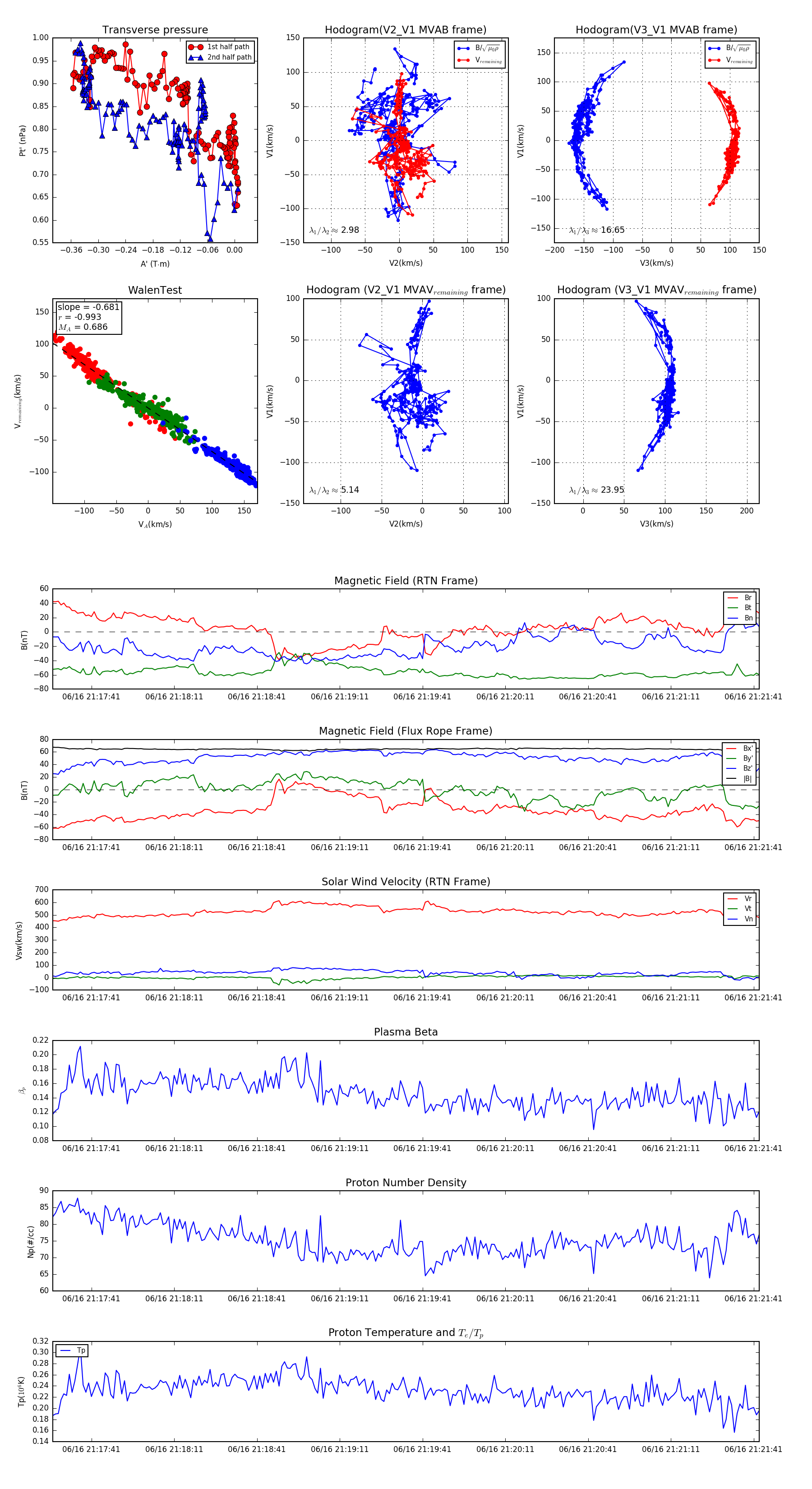
Flux Rope in 2023

Flux Rope Event 2023-06-16 21:17:27 ~ 2023-06-16 21:21:43 (257 seconds)


plot