HOME   LIST
‹–   –›

Flux Rope in 2023

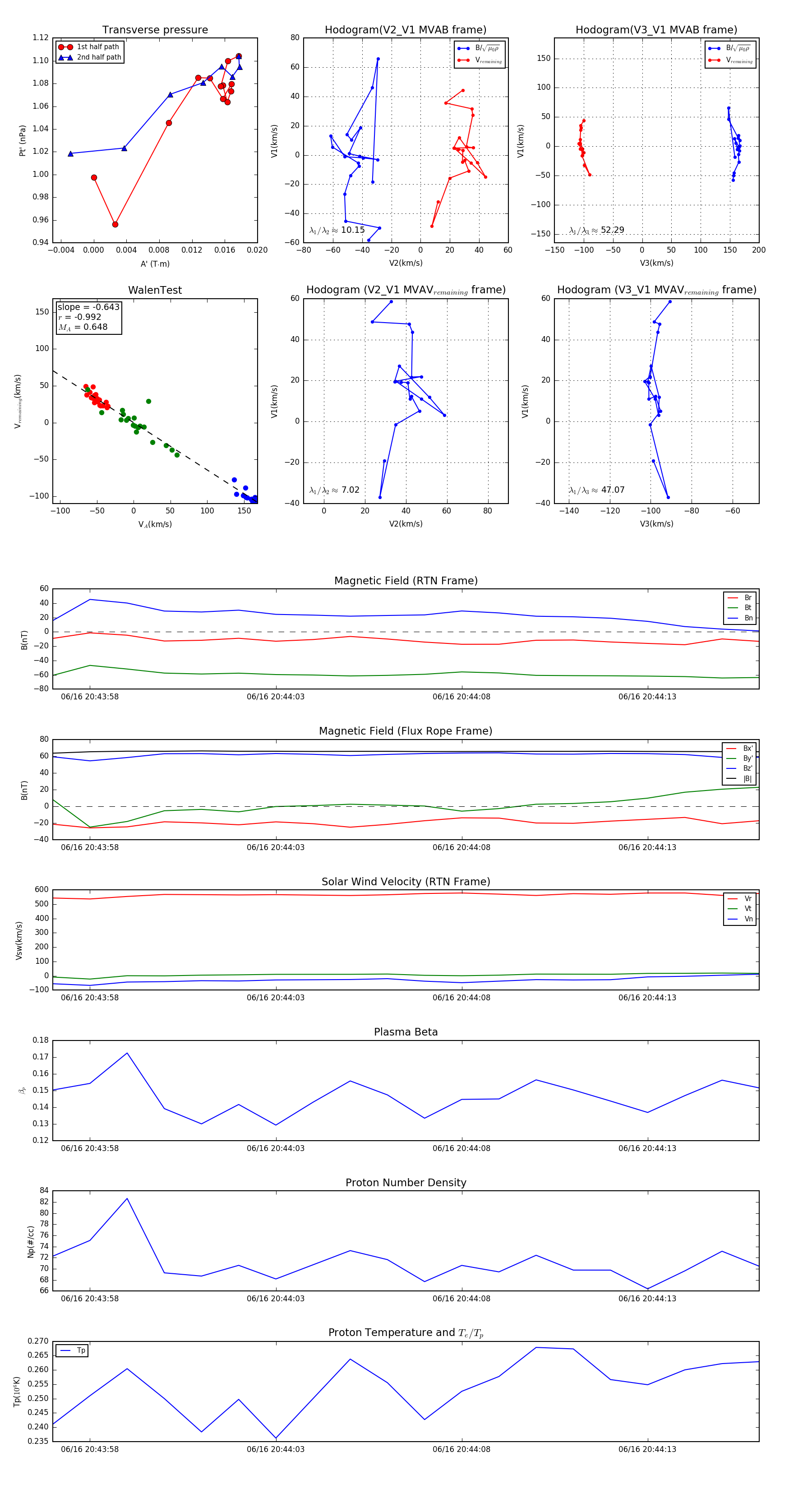
Flux Rope Event 2023-06-16 20:43:57 ~ 2023-06-16 20:44:16 (20 seconds)


plot