HOME   LIST
‹–   –›

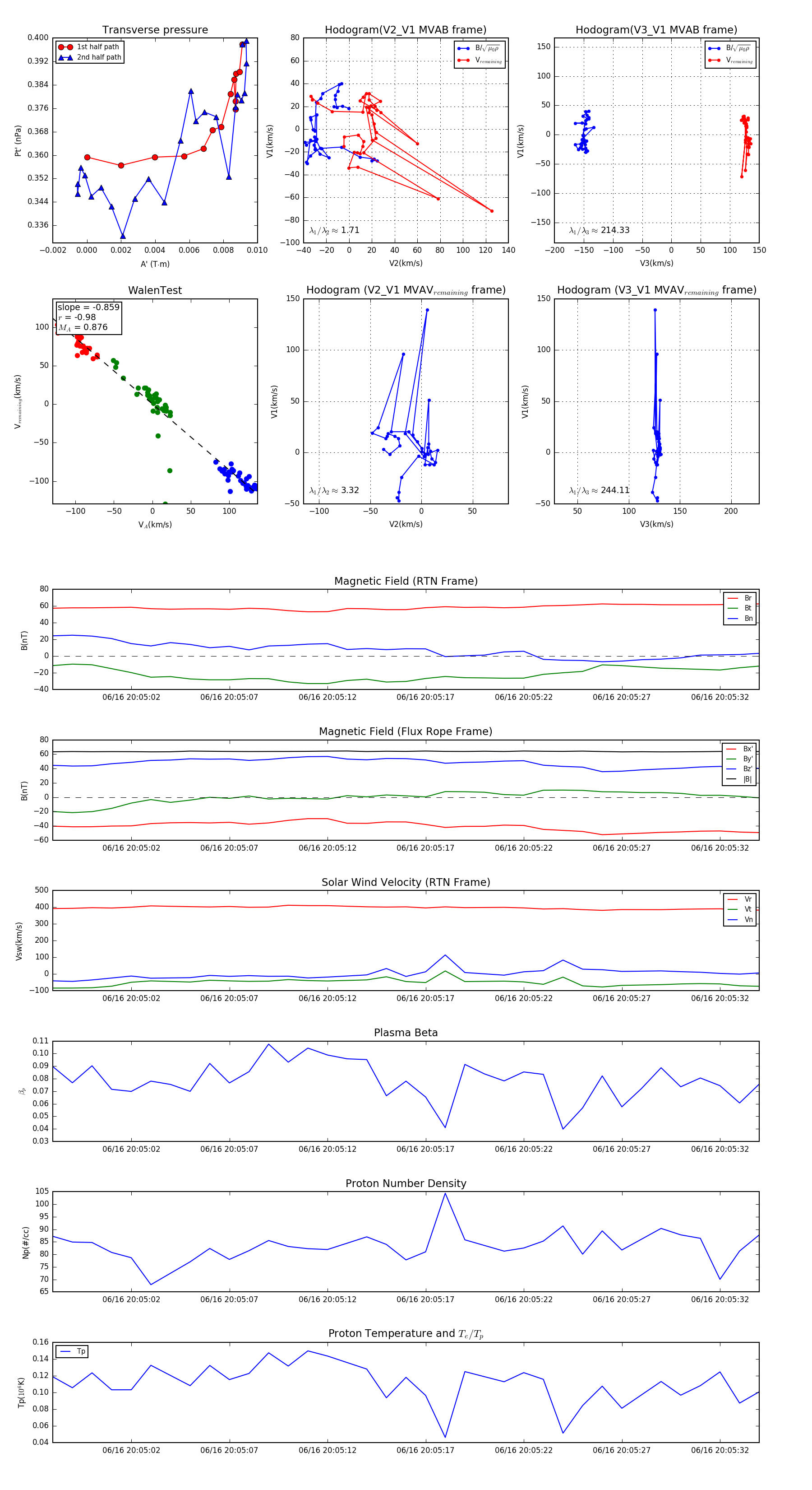
Flux Rope in 2023

Flux Rope Event 2023-06-16 20:04:58 ~ 2023-06-16 20:05:34 (37 seconds)


plot