HOME   LIST
‹–   –›

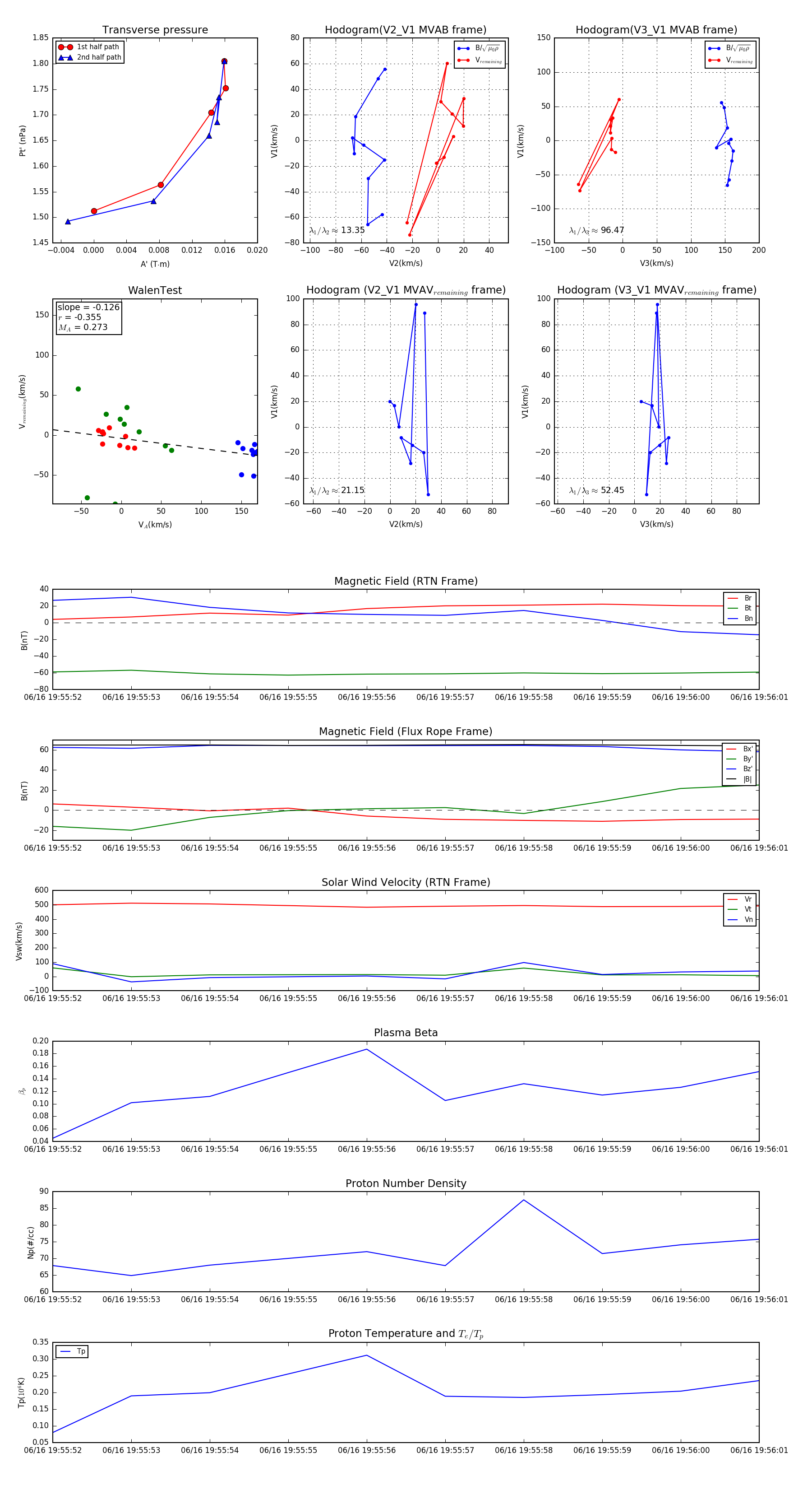
Flux Rope in 2023

Flux Rope Event 2023-06-16 19:55:52 ~ 2023-06-16 19:56:01 (10 seconds)


plot