HOME   LIST
‹–   –›

Flux Rope in 2023

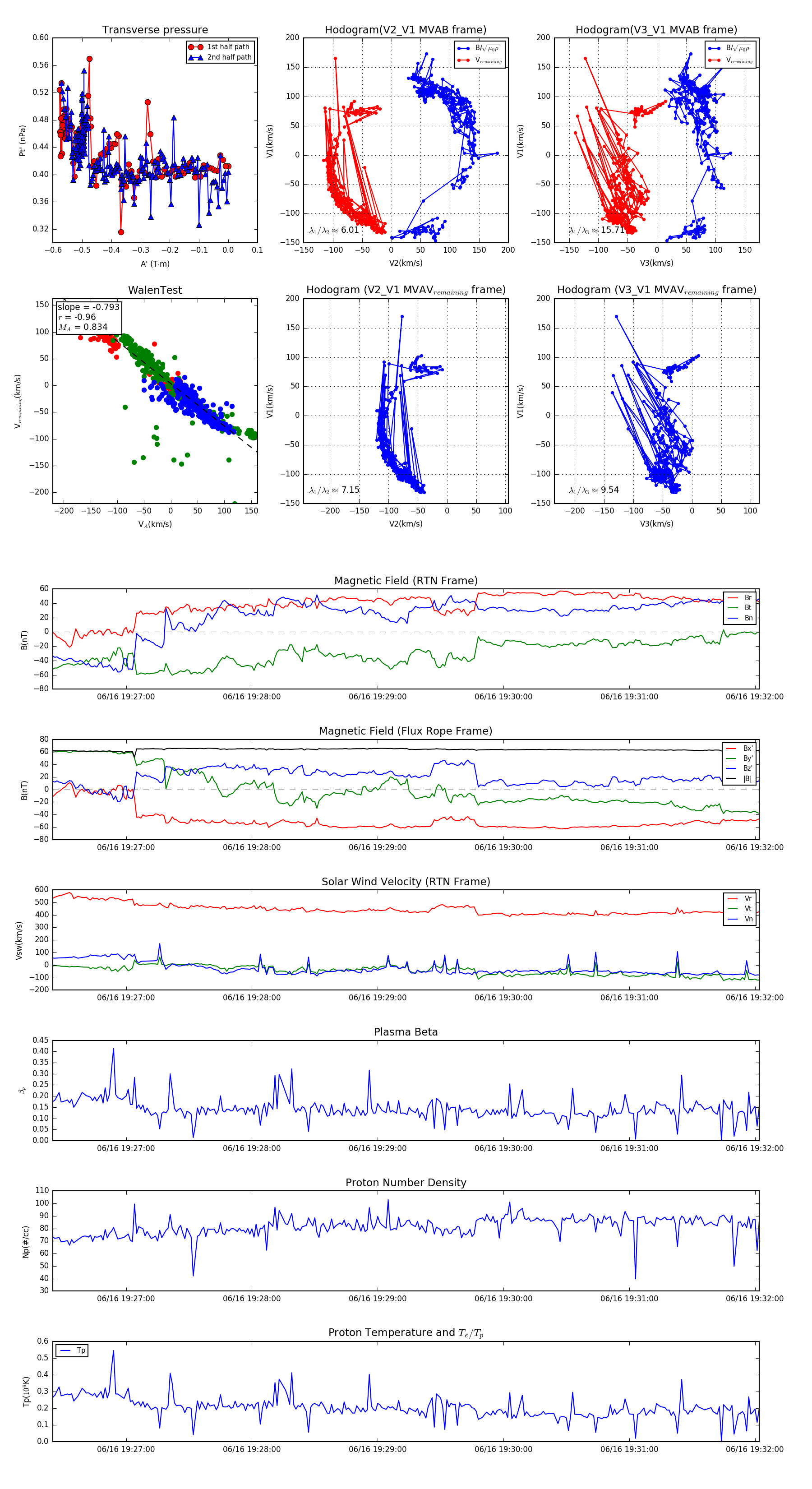
Flux Rope Event 2023-06-16 19:26:25 ~ 2023-06-16 19:32:02 (338 seconds)


plot