HOME   LIST
‹–   –›

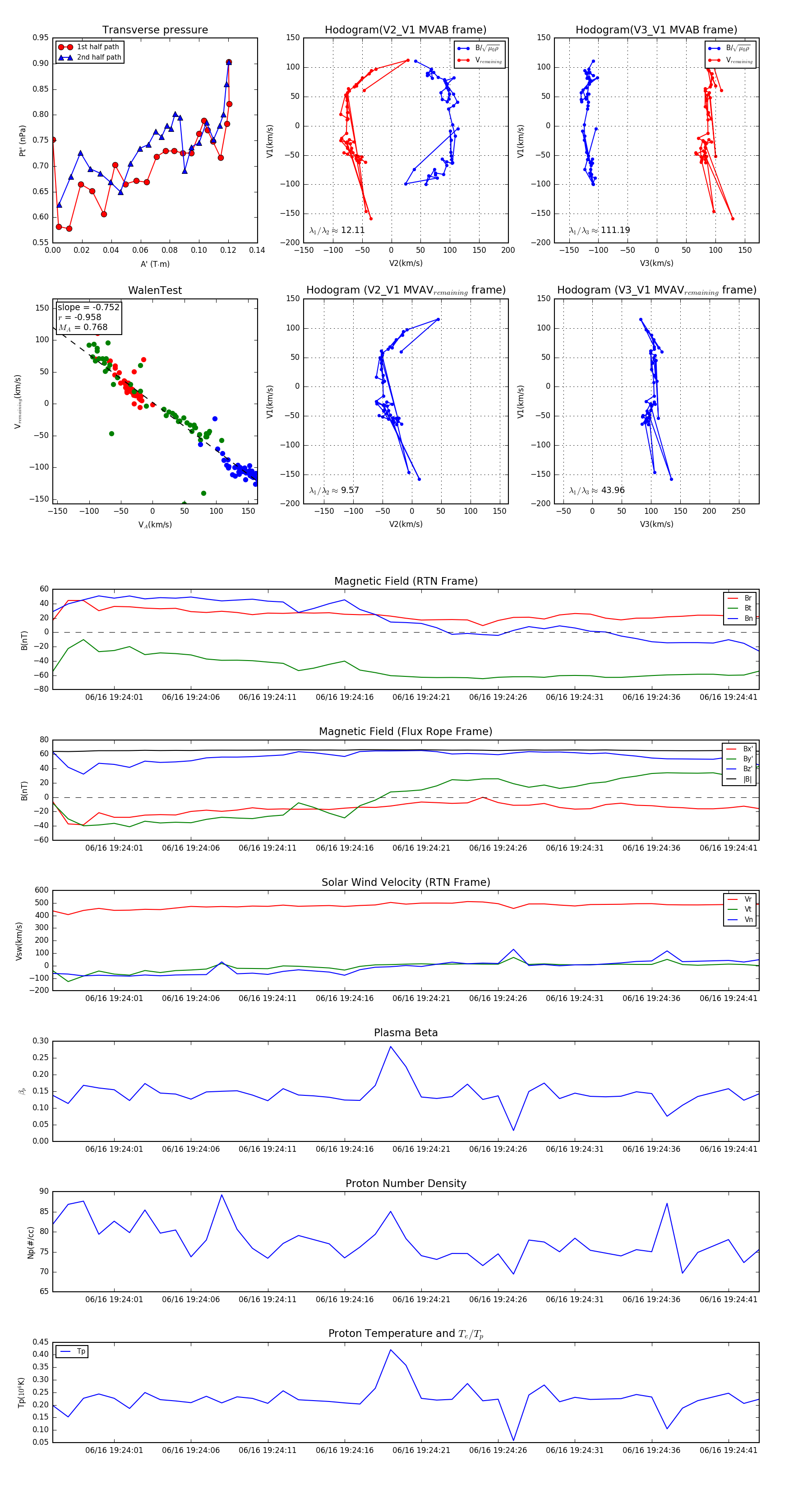
Flux Rope in 2023

Flux Rope Event 2023-06-16 19:23:57 ~ 2023-06-16 19:24:43 (47 seconds)


plot