HOME   LIST
‹–   –›

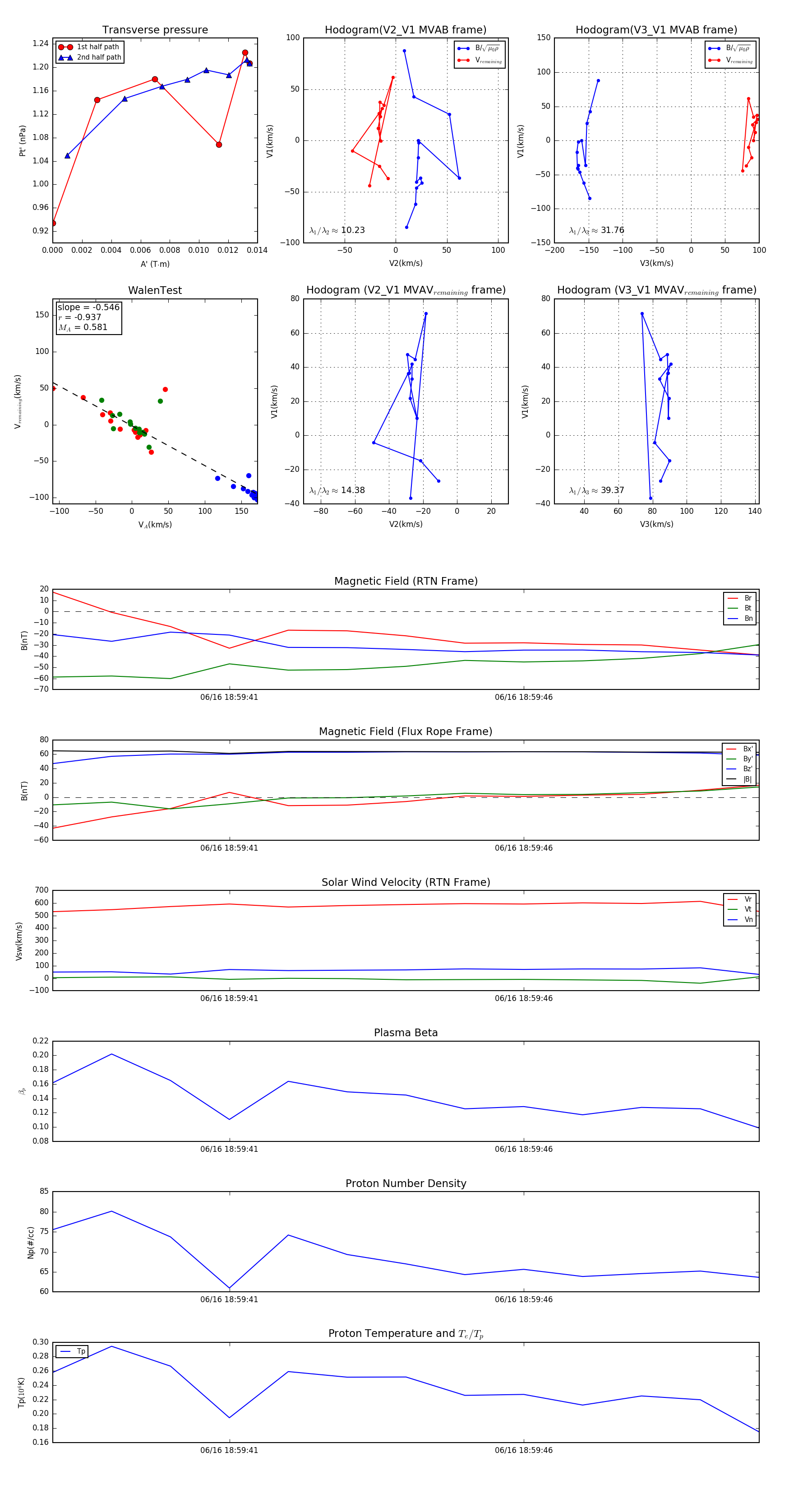
Flux Rope in 2023

Flux Rope Event 2023-06-16 18:59:38 ~ 2023-06-16 18:59:50 (13 seconds)


plot