HOME   LIST
‹–   –›

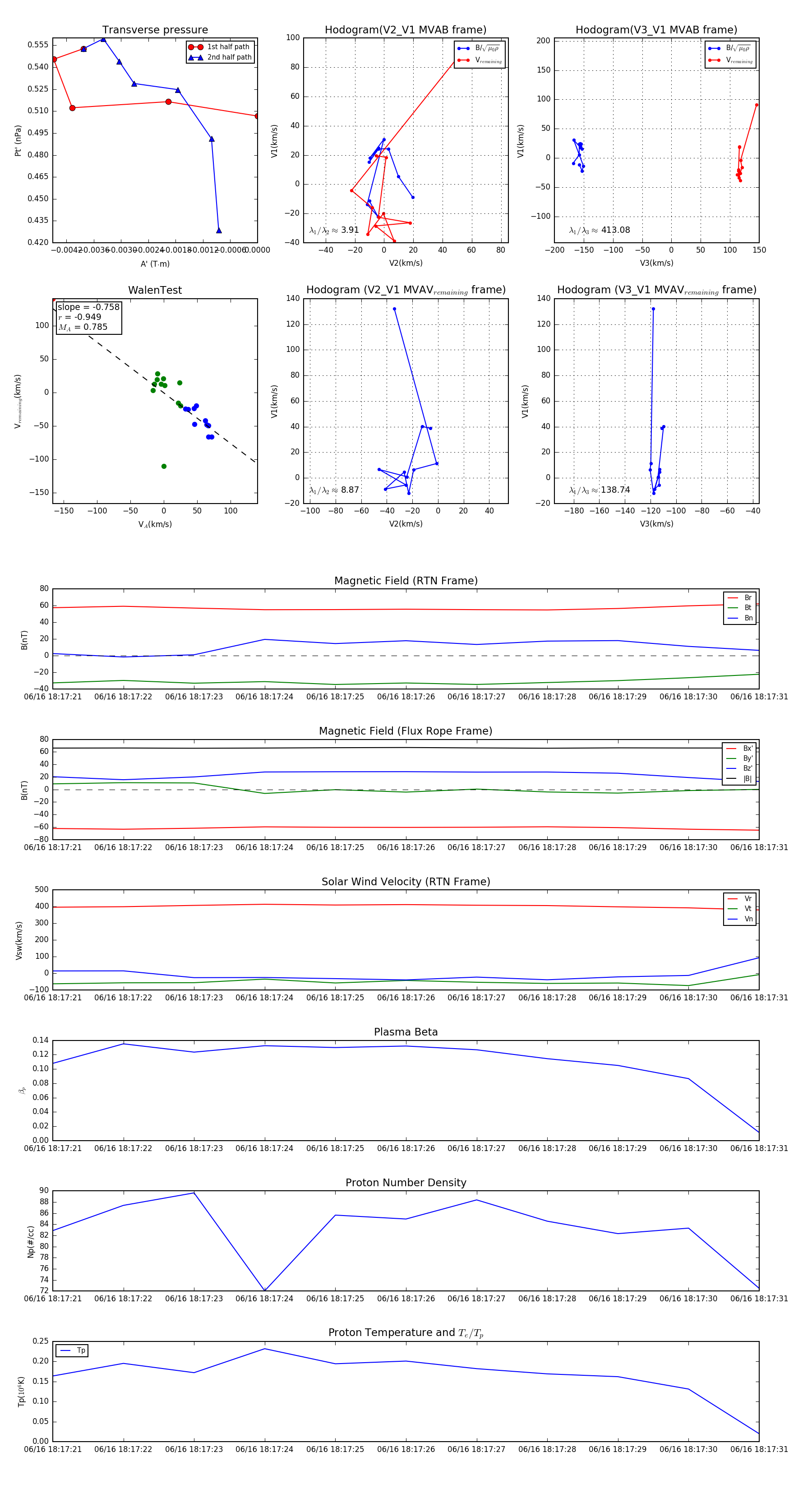
Flux Rope in 2023

Flux Rope Event 2023-06-16 18:17:21 ~ 2023-06-16 18:17:31 (11 seconds)


plot