HOME   LIST
‹–   –›

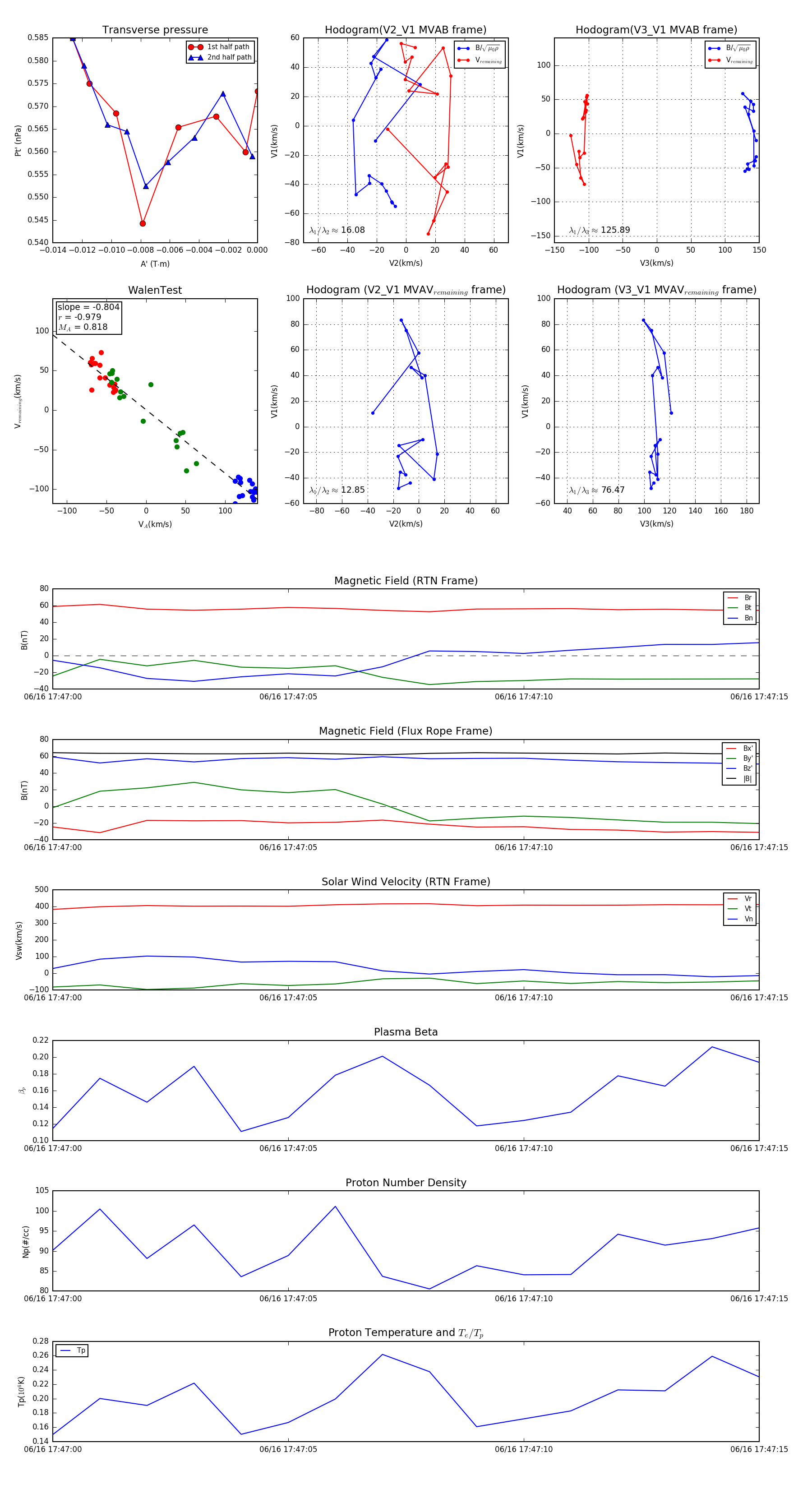
Flux Rope in 2023

Flux Rope Event 2023-06-16 17:47:00 ~ 2023-06-16 17:47:15 (16 seconds)


plot