HOME   LIST
‹–   –›

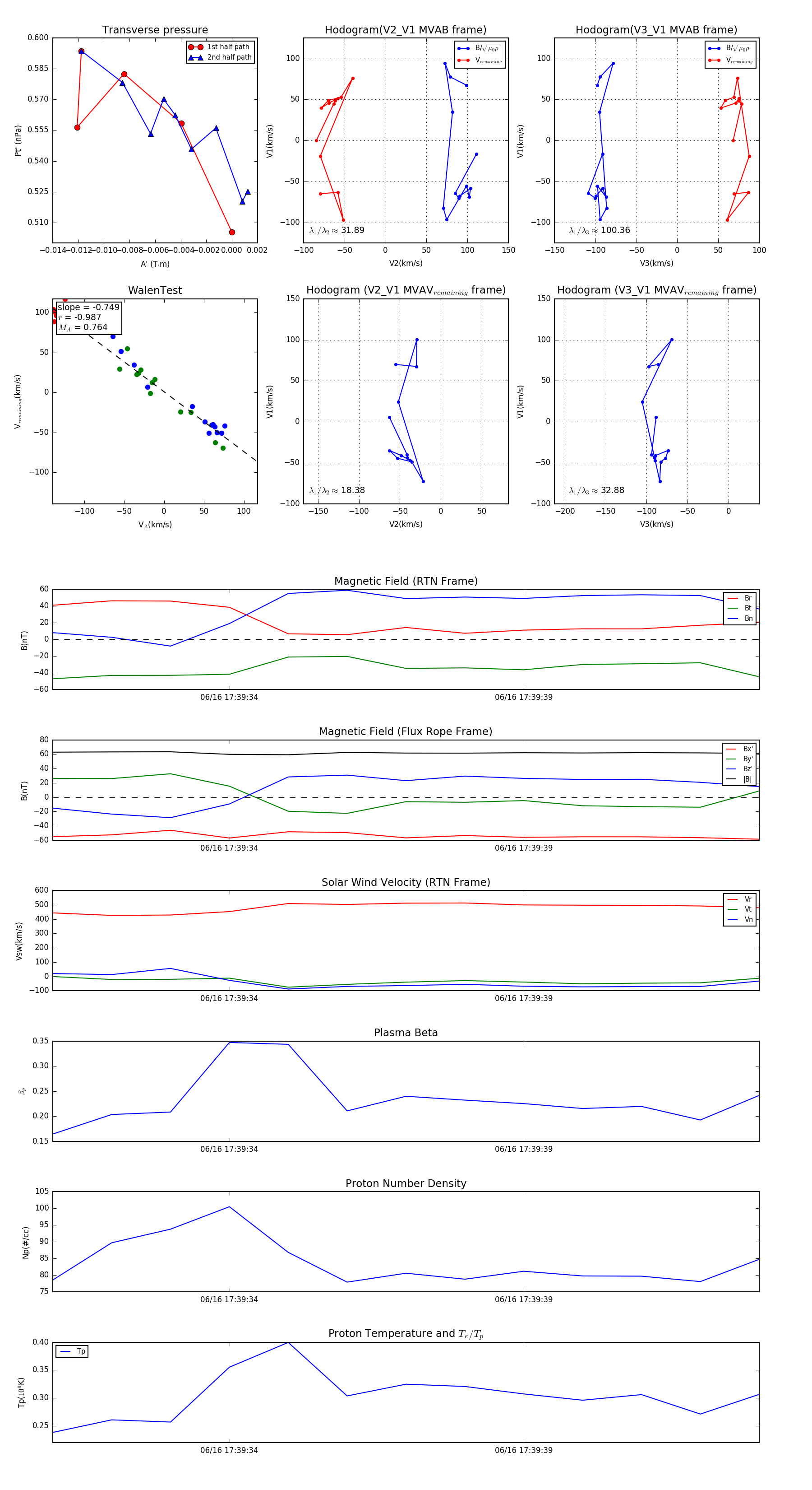
Flux Rope in 2023

Flux Rope Event 2023-06-16 17:39:31 ~ 2023-06-16 17:39:43 (13 seconds)


plot