HOME   LIST
‹–   –›

Flux Rope in 2023

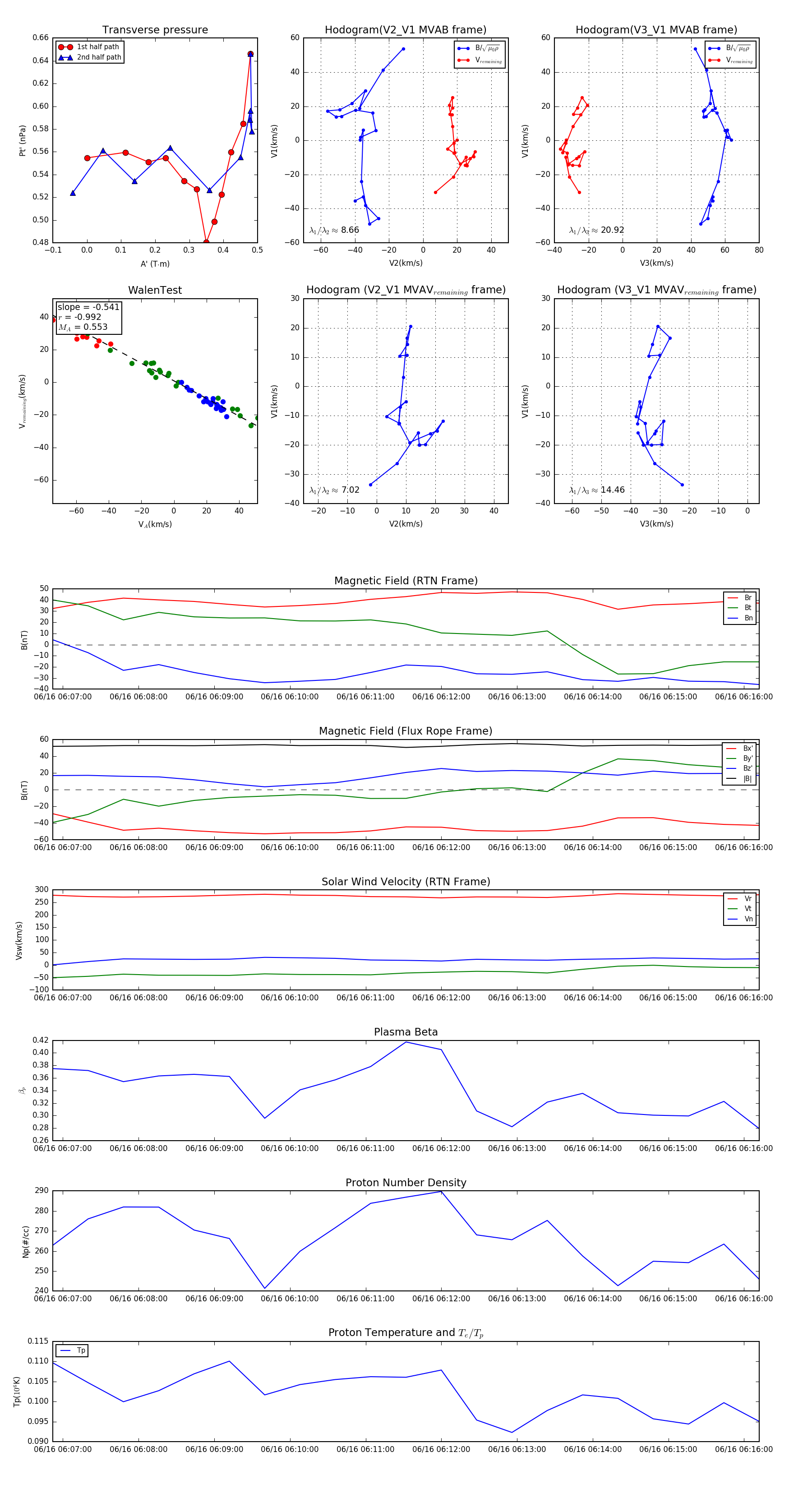
Flux Rope Event 2023-06-16 06:06:52 ~ 2023-06-16 06:16:12 (561 seconds)


plot