HOME   LIST
‹–   –›

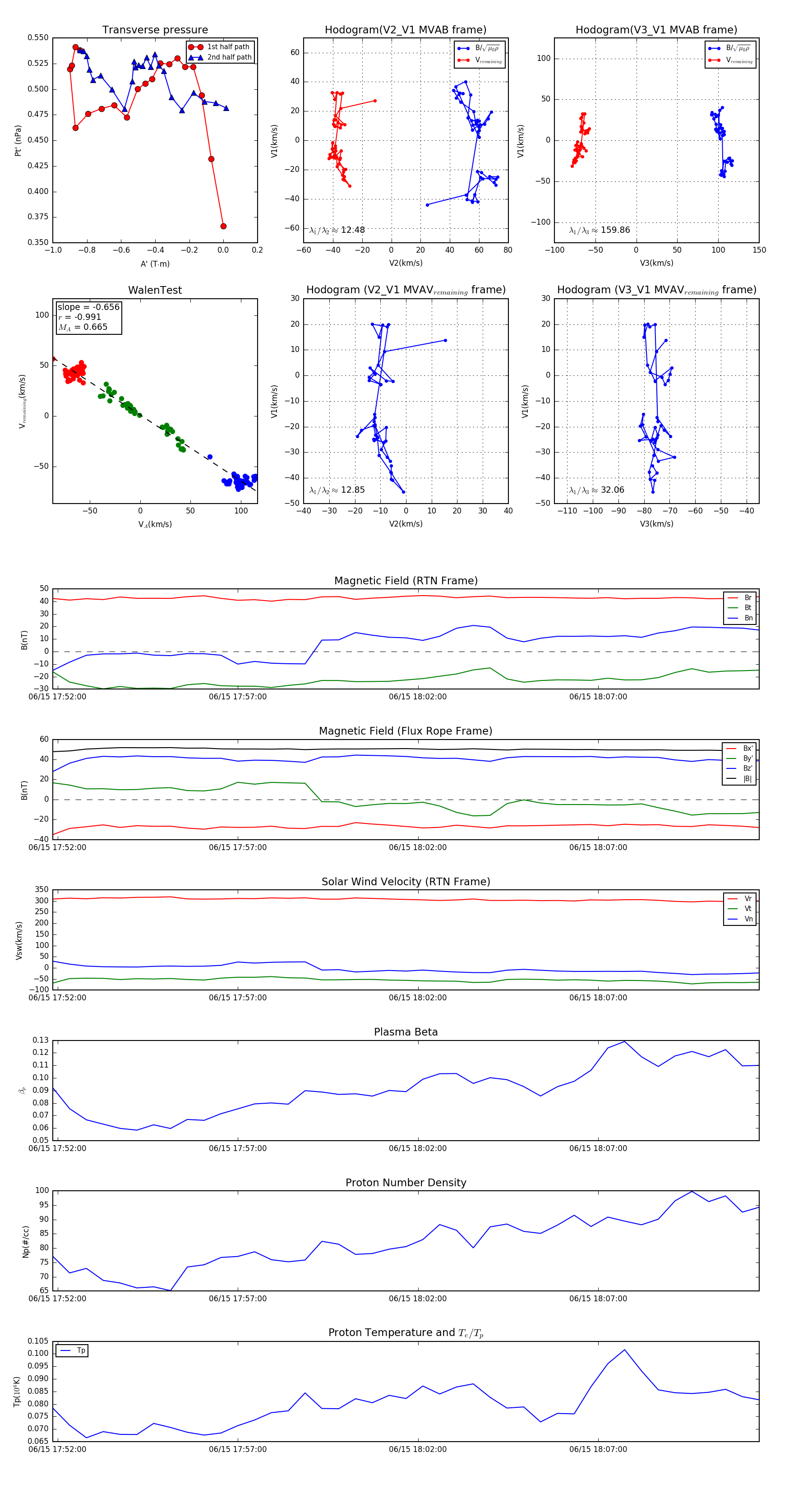
Flux Rope in 2023

Flux Rope Event 2023-06-15 17:51:52 ~ 2023-06-15 18:11:28 (1177 seconds)


plot