HOME   LIST
‹–   –›

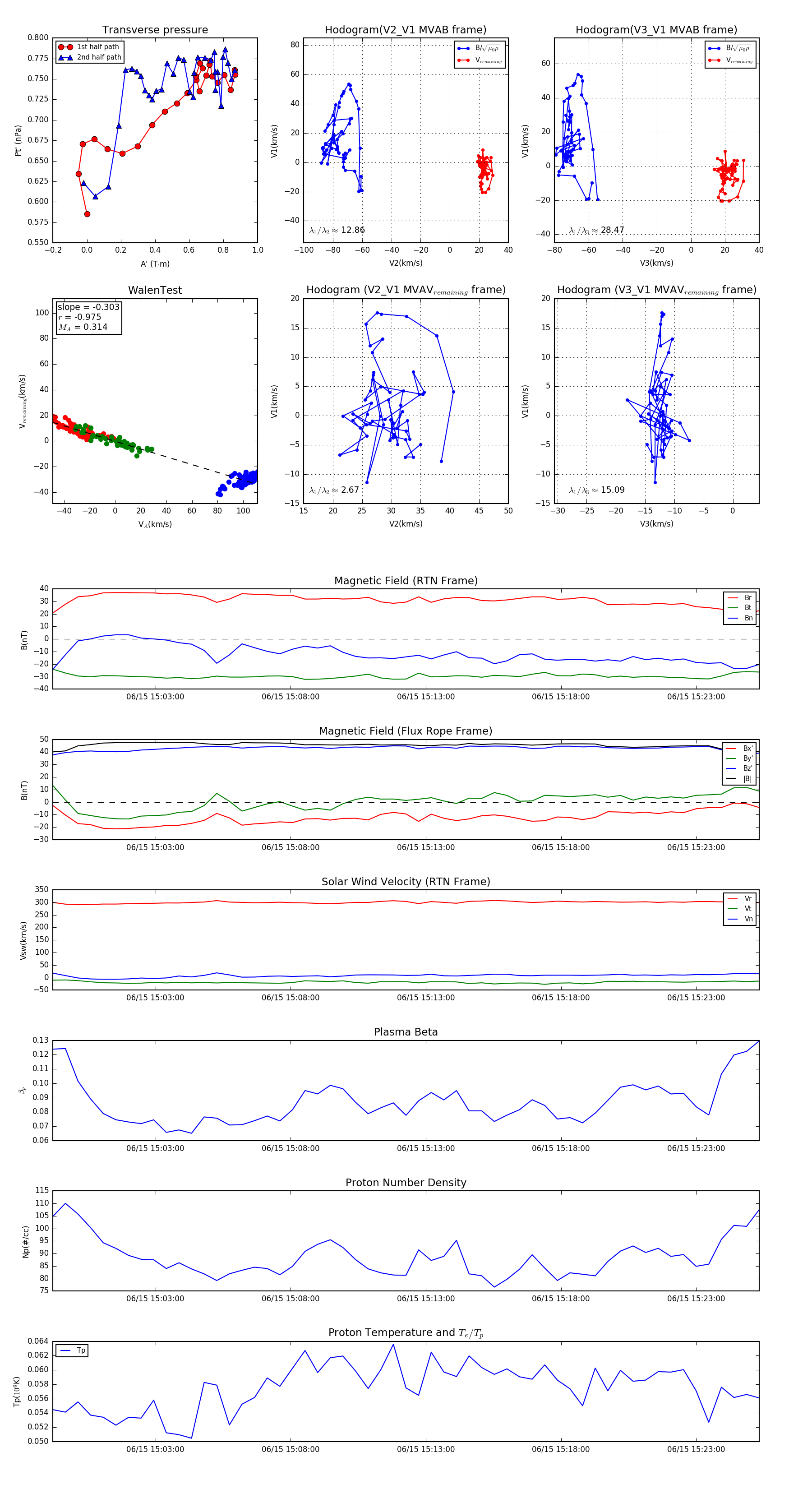
Flux Rope in 2023

Flux Rope Event 2023-06-15 14:59:12 ~ 2023-06-15 15:25:20 (1569 seconds)


plot