HOME   LIST
‹–   –›

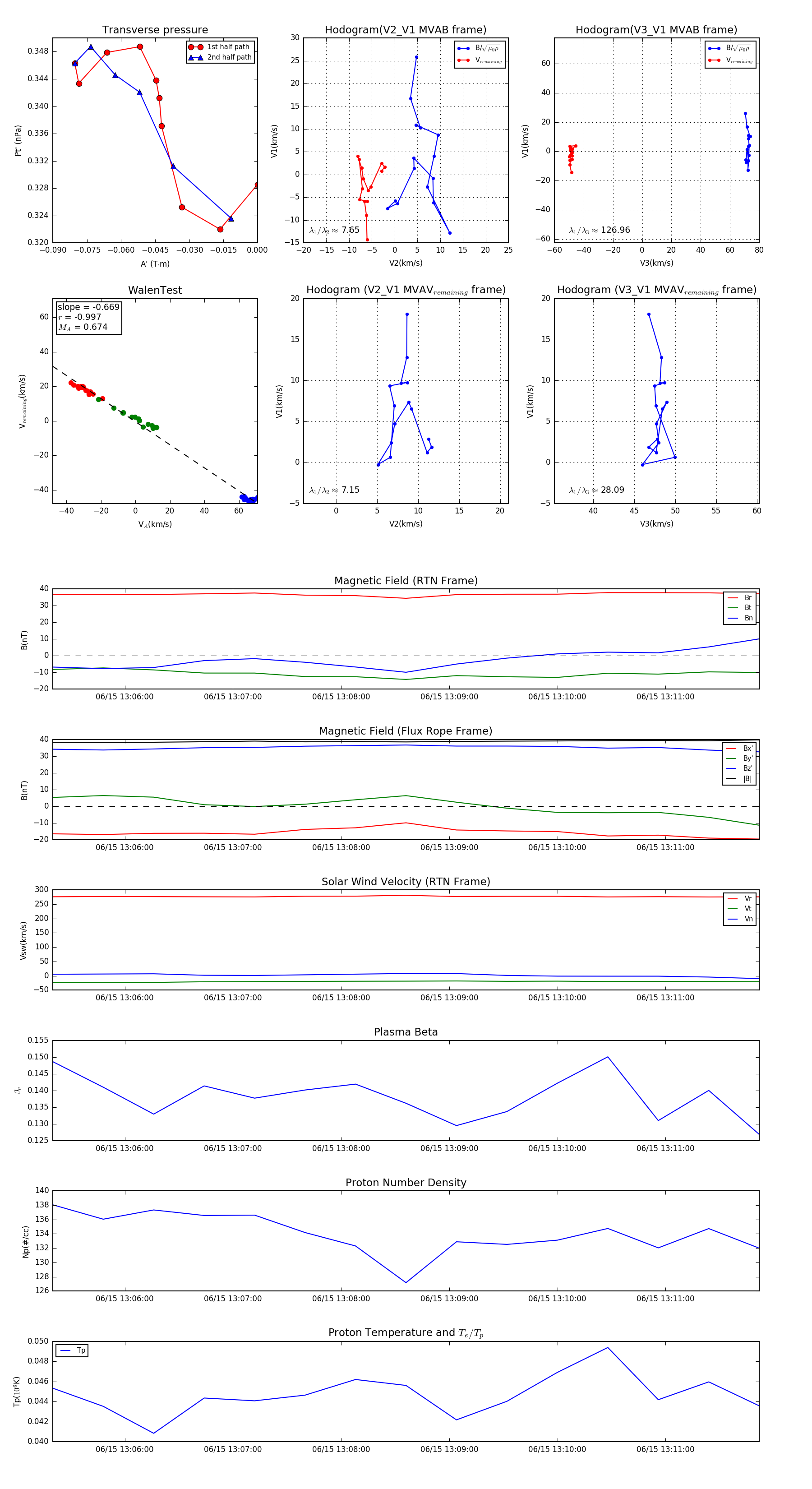
Flux Rope in 2023

Flux Rope Event 2023-06-15 13:05:20 ~ 2023-06-15 13:11:52 (393 seconds)


plot