HOME   LIST
‹–   –›

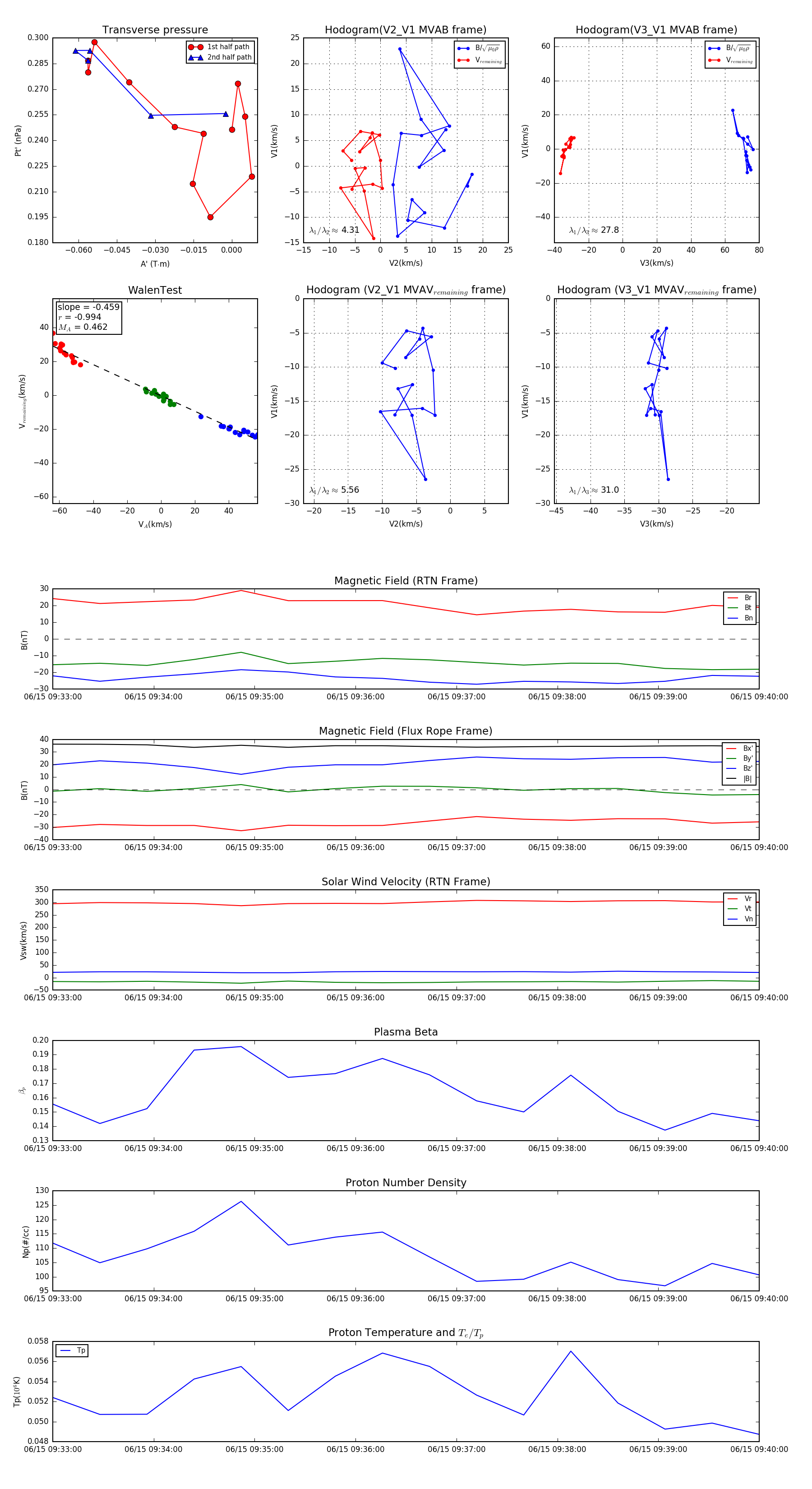
Flux Rope in 2023

Flux Rope Event 2023-06-15 09:33:00 ~ 2023-06-15 09:40:00 (421 seconds)


plot