HOME   LIST
‹–   –›

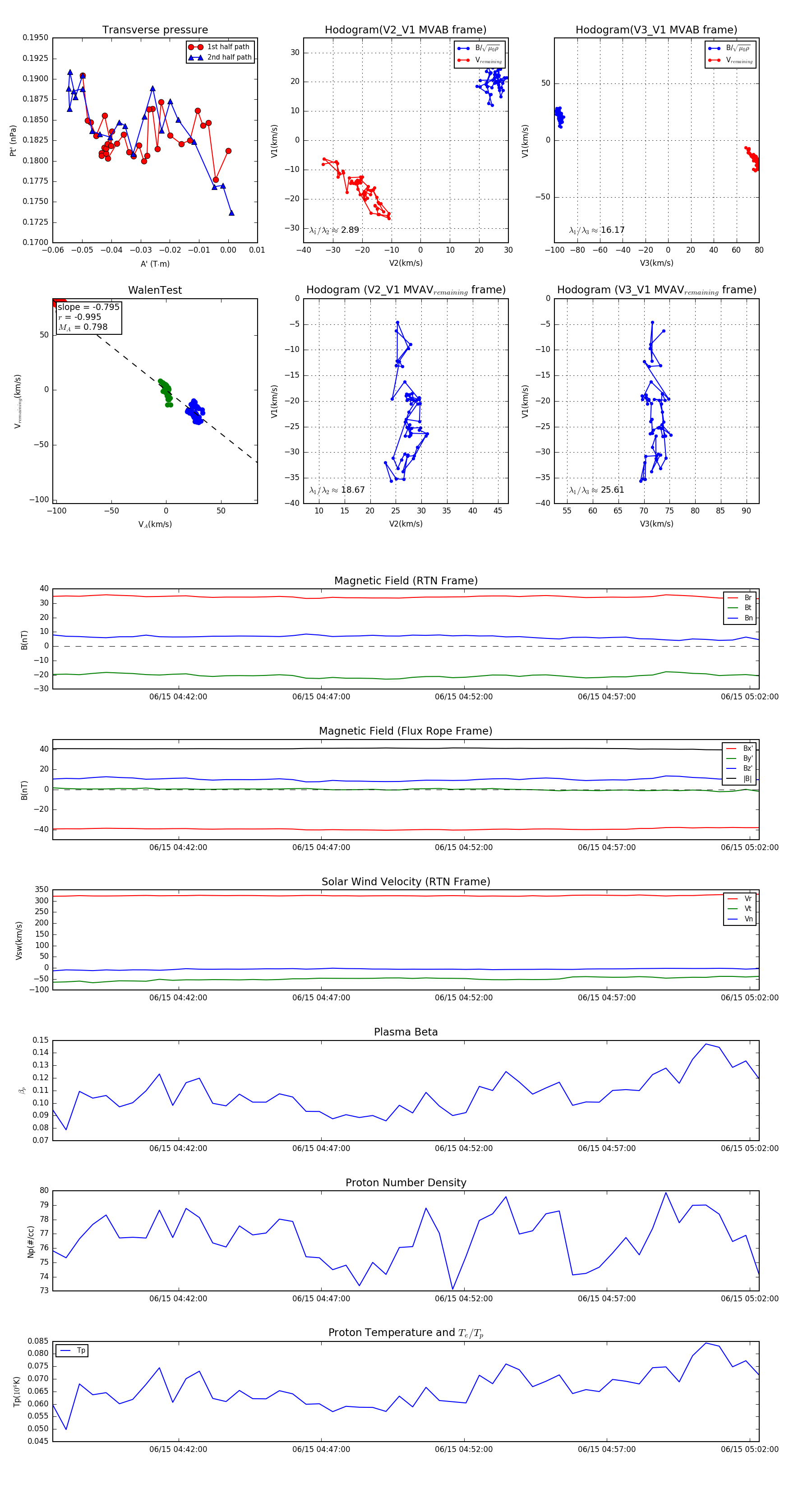
Flux Rope in 2023

Flux Rope Event 2023-06-15 04:37:36 ~ 2023-06-15 05:02:20 (1485 seconds)


plot