HOME   LIST
‹–   –›

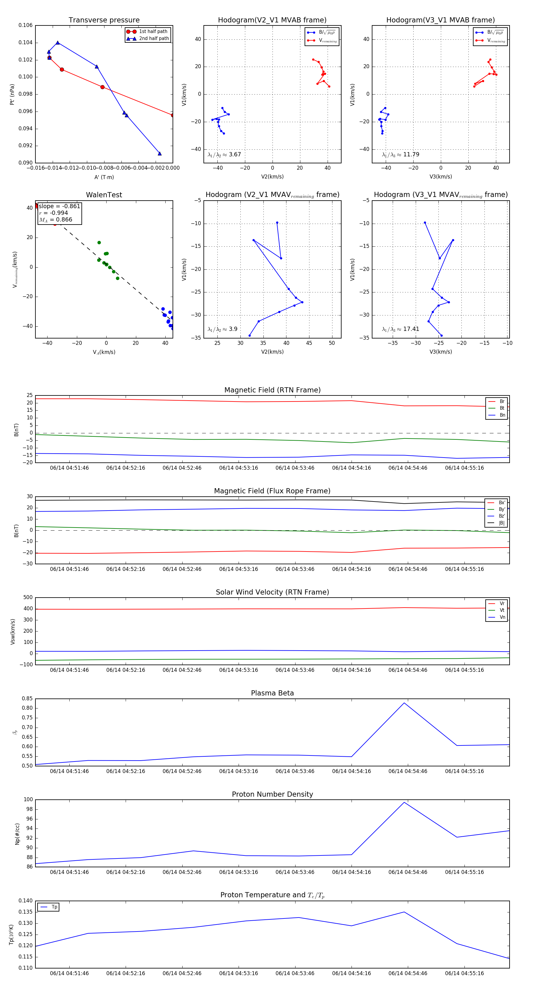
Flux Rope in 2023

Flux Rope Event 2023-06-14 04:51:28 ~ 2023-06-14 04:55:40 (253 seconds)


plot