HOME   LIST
‹–   –›

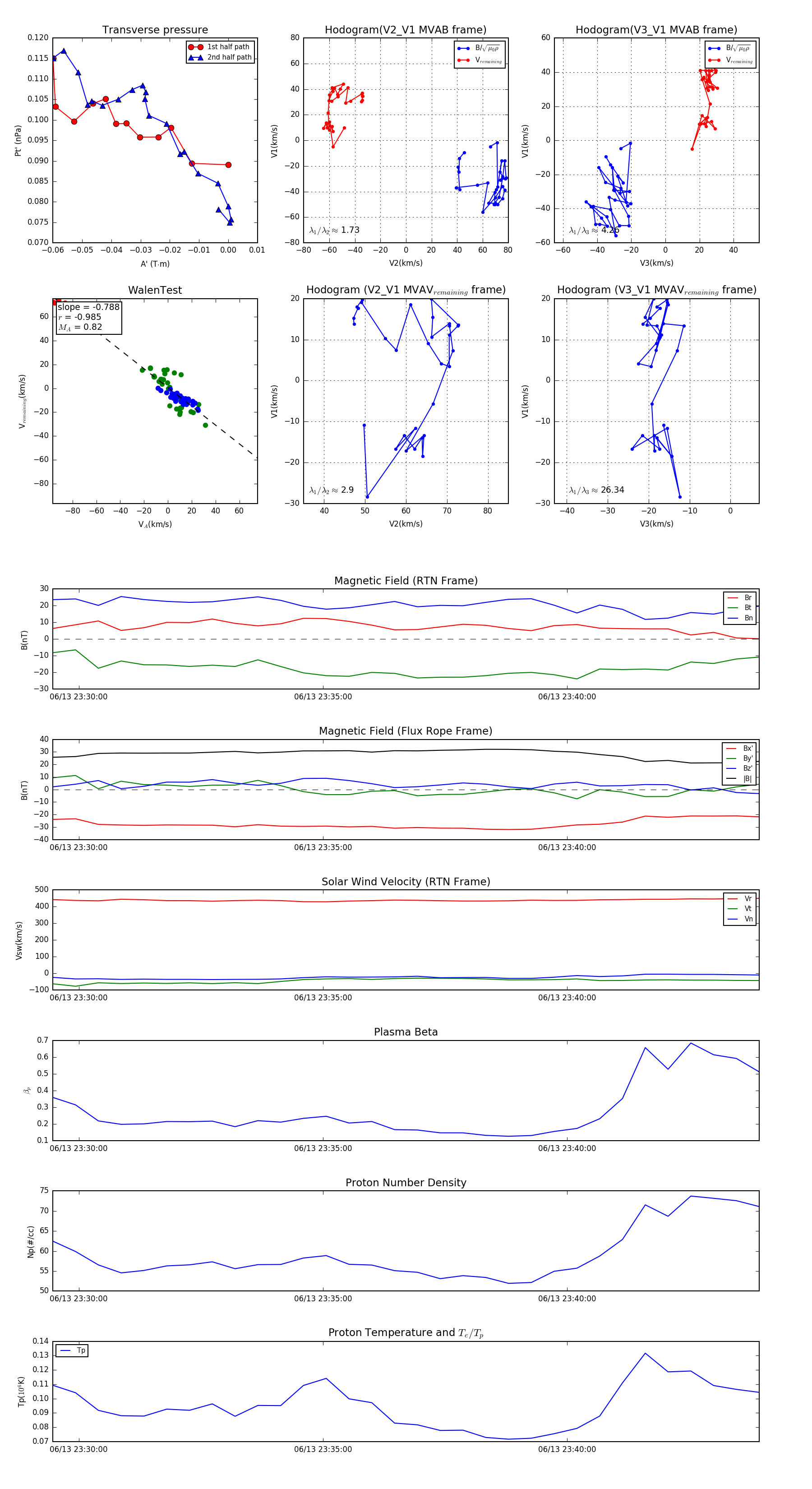
Flux Rope in 2023

Flux Rope Event 2023-06-13 23:29:28 ~ 2023-06-13 23:43:56 (869 seconds)


plot